Warning:
JavaScript is turned OFF. None of the links on this page will work until it is reactivated.
If you need help turning JavaScript On, click here.
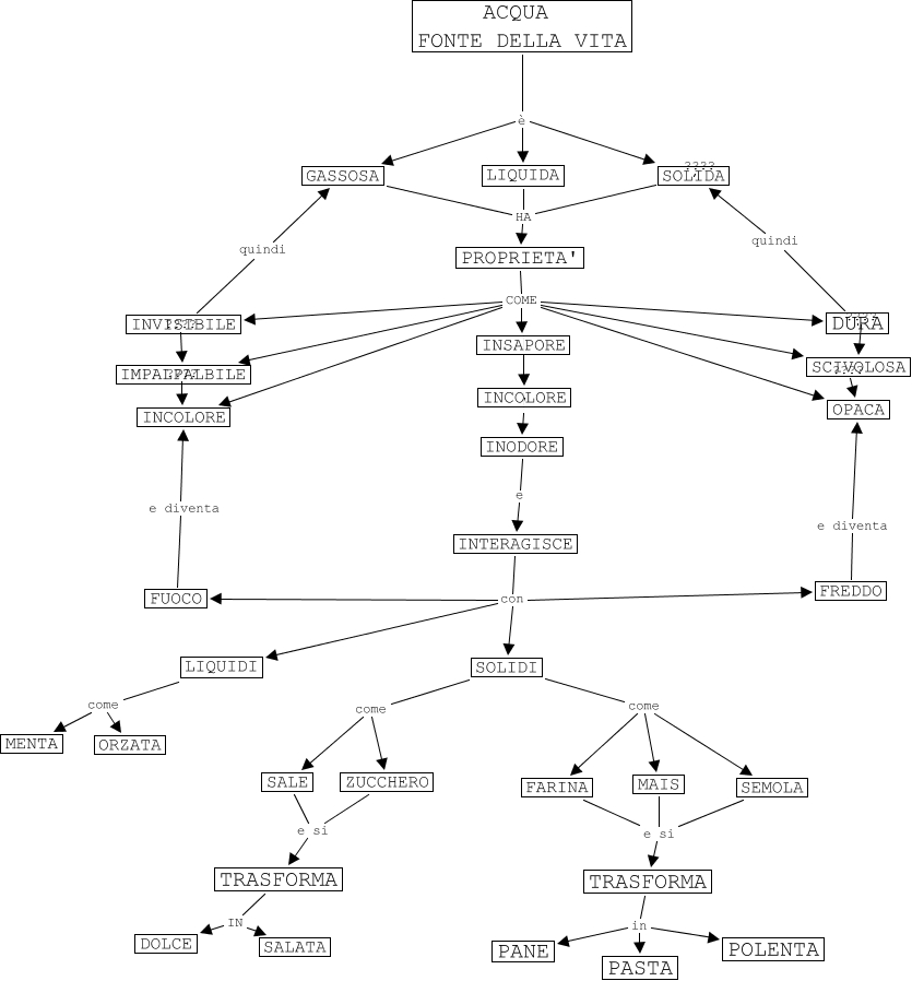
Questa Mappa Concettuale ha informazioni correlate a: mappa concettuale sull'acqua, SOLIDI come SALE, LIQUIDI come ORZATA, PROPRIETA' COME INCOLORE, INTERAGISCE con FUOCO, SEMOLA e si TRASFORMA, FARINA e si TRASFORMA, INTERAGISCE con SOLIDI, DURA quindi SOLIDA, LIQUIDI come MENTA, SOLIDI come MAIS, PROPRIETA' COME OPACA, INTERAGISCE con LIQUIDI, TRASFORMA IN DOLCE, INVISIBILE ???? IMPALPALBILE, TRASFORMA IN SALATA, MAIS e si TRASFORMA, PROPRIETA' COME SCIVOLOSA, PROPRIETA' COME INVISIBILE, ACQUA FONTE DELLA VITA è SOLIDA, ZUCCHERO e si TRASFORMA