Warning:
JavaScript is turned OFF. None of the links on this page will work until it is reactivated.
If you need help turning JavaScript On, click here.
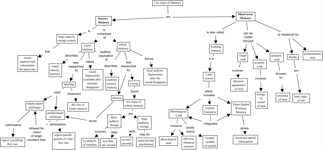
This Concept Map, created with IHMC CmapTools, has information related to: Memory - Sensory Memory and Short-Term Memory Version 1, echoic memory was researched by Cowan, semantic code focuses on meaning of item, Phonological Loop briefly stores limited number of sounds, chunks are basis units of stm, long auditory storage lasts several seconds, Sensory Memory is composed of echoic memory, Short-term Memory is measured by pronunciation time, two types of echoic memory are short auditory storage, Sperling used whole-report technique, Sensory Memory is large capacity storage system, echoic memory leaves brief auditory impressions after the sound disappears, 3 part system which includes Visuo-Spatial Working Memory, echoic memory was researched by Darwin, iconic memory makes visual impressions available after stimulus disappears, short auditory storage lasts less than one second, short auditory storage involves no analysis of stimulus, Two types of Memory are Short-term Memory, Short-term Memory can be coded through semantic code, acoustic code involves storage of sound of item, iconic memory was researched by Sperling