IHMC Public Cmaps (3)

        Moved Cmaps and resources (previously here) - Se movio recursos y Cmaps previamente en la raiz a esta carpeta
            Converted from V2 on Jan 22 2004
                IHMC Converted
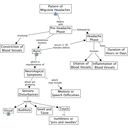
                headache

                    text
                    Basilar Artery Migraine Support Page.url
                    cluster.cmap
                    Cluster Headache with Picture.url
                    Example of aura.url
                    Example of Aura 2.url
                    headache top.cmap
                    Headach manual.cmap
                    hormone headache.cmap
                    menstrual migraine.cmap
                    migraine2.cmap
                    Migraine as Disability Article.url
                    Migraine Headache with Picture.url
                    migraine pattern.cmap
                    migraine personality.txt
                    migraine self help.cmap
                    migraine treatment.cmap
                    Migraine Treatment.url
                    migraine types.cmap
                    organic.cmap
                    PMS Headache.cmap
                    Pregnancy.cmap
                    rebound.cmap
                    sinus.cmap
                    Sinus headache with picture.url
                    tension.cmap
                    Tension Headache Page with Picture.url
                    treatment.cmap
                    treatment tension.cmap