Warning:
JavaScript is turned OFF. None of the links on this page will work until it is reactivated.
If you need help turning JavaScript On, click here.
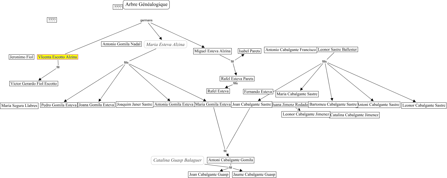
Este Cmap, tiene información relacionada con: Arbre Genealogic, VIcenta Escotto Alzina germans Maria Esteva Alzina, Juana Jimenz Rodado Leonor Cabalgante Jimenez, Joan Cabalgante Sastre fill Antoni Cabalgante Gomila, Miguel Esteva Alzina fill Rafel Esteva Parets, Catalina Guasp Balaguer fill Jaume Cabalgante Guasp, VIcenta Escotto Alzina fill Victor Gerardo Fiol Escotto, Leonor Sastre Ballester fills Antoni Cabalgante Sastre, Leonor Sastre Ballester fills Joan Cabalgante Sastre, Leonor Sastre Ballester fills Leonor Cabalgante Sastre, Maria Esteva Alzina fills Antonia Gomila Esteva, Leonor Sastre Ballester fills Bartomeu Cabalgante Sastre, Maria Esteva Alzina fills Pedro Gomila Esteva, Antoni Cabalgante Gomila fill Joan Cabalgante Guasp, VIcenta Escotto Alzina germans Miguel Esteva Alzina, Leonor Sastre Ballester fills Maria Cabalgante Sastre, Catalina Guasp Balaguer fill Joan Cabalgante Guasp, Maria Esteva Alzina fills Maria Gomila Esteva, Rafel Esteva Parets fills Rafel Esteva, Antoni Cabalgante Gomila fill Jaume Cabalgante Guasp, Maria Gomila Esteva fill Antoni Cabalgante Gomila