Warning:
JavaScript is turned OFF. None of the links on this page will work until it is reactivated.
If you need help turning JavaScript On, click here.
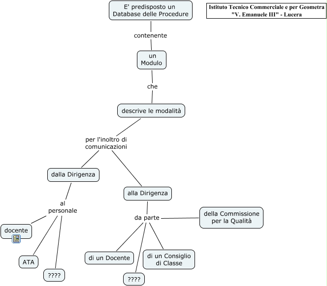
This Concept Map, created with IHMC CmapTools, has information related to: Modulistica, un Modulo contenente E' predisposto un Database delle Procedure, alla Dirigenza da parte della Commissione per la Qualità, dalla Dirigenza al personale ????, un Modulo che descrive le modalità, alla Dirigenza da parte di un Consiglio di Classe, alla Dirigenza da parte di un Docente, descrive le modalità per l'inoltro di comunicazioni alla Dirigenza, dalla Dirigenza al personale docente, alla Dirigenza da parte ????, descrive le modalità per l'inoltro di comunicazioni dalla Dirigenza, dalla Dirigenza al personale ATA