Warning:
JavaScript is turned OFF. None of the links on this page will work until it is reactivated.
If you need help turning JavaScript On, click here.
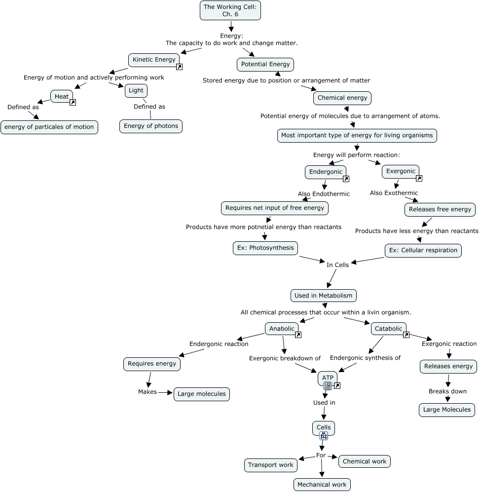
This Concept Map, created with IHMC CmapTools, has information related to: Ch. 6- Sarah NEW AND IMPROVED, Catabolic Endergonic synthesis of ATP, Releases free energy Products have less energy than reactants Ex: Cellular respiration, Heat Defined as energy of particales of motion, Kinetic Energy Energy of motion and actively performing work Heat, Kinetic Energy Energy of motion and actively performing work Light, Requires energy Makes Large molecules, Cells For Mechanical work, Exergonic Also Exothermic Releases free energy, Anabolic Endergonic reaction Requires energy, Used in Metabolism All chemical processes that occur within a livin organism. Anabolic, The Working Cell: Ch. 6 Energy: The capacity to do work and change matter. Kinetic Energy, Most important type of energy for living organisms Energy will perform reaction: Endergonic, Cells For Transport work, Ex: Cellular respiration In Cells Used in Metabolism, Releases energy Breaks down Large Molecules, Requires net input of free energy Products have more potnetial energy than reactants Ex: Photosynthesis, The Working Cell: Ch. 6 Energy: The capacity to do work and change matter. Potential Energy, Used in Metabolism All chemical processes that occur within a livin organism. Catabolic, Endergonic Also Endothermic Requires net input of free energy, ATP Used in Cells