Warning:
JavaScript is turned OFF. None of the links on this page will work until it is reactivated.
If you need help turning JavaScript On, click here.
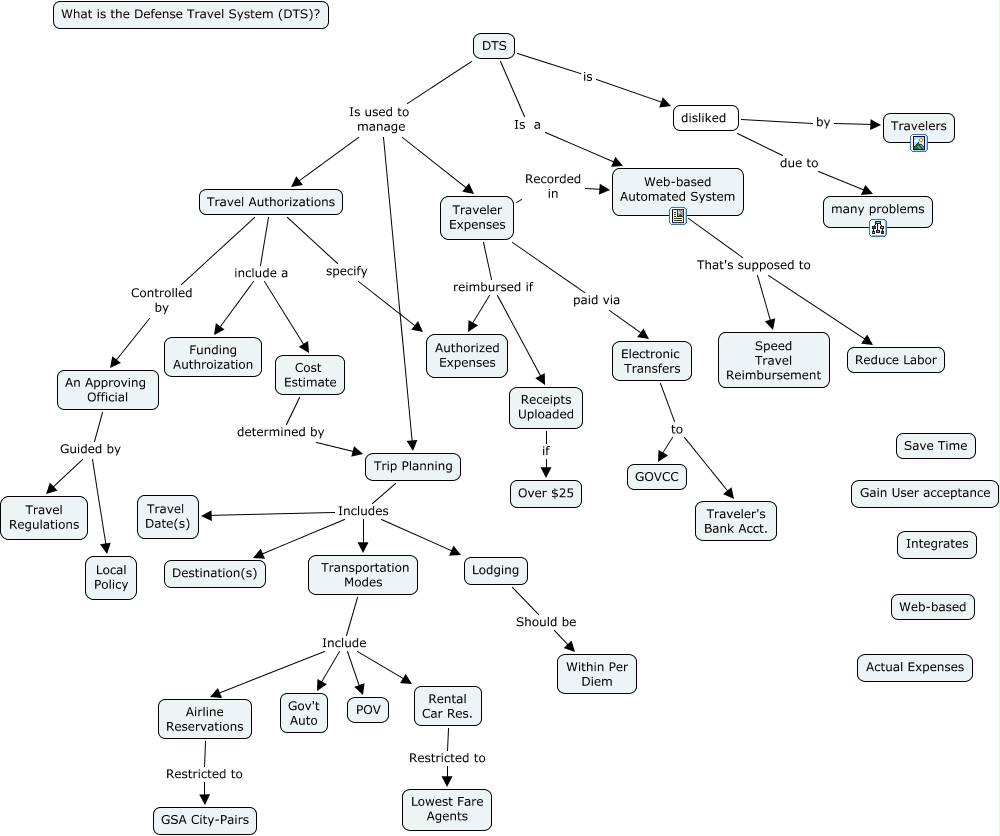
This Concept Map, created with IHMC CmapTools, has information related to: DTS, DTS Is used to manage Travel Authorizations, Cost Estimate determined by Trip Planning, Transportation Modes Include Airline Reservations, Rental Car Res. Restricted to Lowest Fare Agents, disliked due to many problems, Trip Planning Includes Lodging, Trip Planning Includes Travel Date(s), An Approving Official Guided by Travel Regulations, Traveler Expenses Recorded in Web-based Automated System, Traveler Expenses reimbursed if Authorized Expenses, Receipts Uploaded if Over $25, Traveler Expenses reimbursed if Receipts Uploaded, Airline Reservations Restricted to GSA City-Pairs, Travel Authorizations Controlled by An Approving Official, DTS Is used to manage Traveler Expenses, Electronic Transfers to GOVCC, DTS Is used to manage Trip Planning, Travel Authorizations include a Cost Estimate, Travel Authorizations include a Funding Authroization, DTS Is a Web-based Automated System