Warning:
JavaScript is turned OFF. None of the links on this page will work until it is reactivated.
If you need help turning JavaScript On, click here.
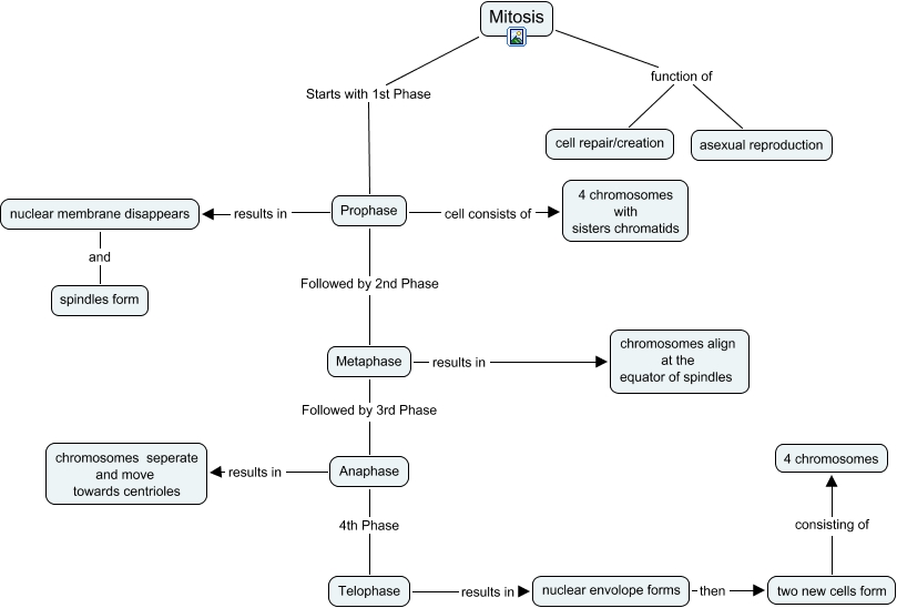
This Concept Map, created with IHMC CmapTools, has information related to: mitosis, Anaphase 4th Phase Telophase, Mitosis Starts with 1st Phase Prophase, Prophase results in nuclear membrane disappears, Metaphase results in chromosomes align at the equator of spindles, Telophase results in nuclear envolope forms, nuclear envolope forms then two new cells form, two new cells form consisting of 4 chromosomes, Prophase Followed by 2nd Phase Metaphase, Mitosis function of asexual reproduction, nuclear membrane disappears and spindles form, Prophase cell consists of 4 chromosomes with sisters chromatids, Mitosis function of cell repair/creation, Metaphase Followed by 3rd Phase Anaphase, Anaphase results in chromosomes seperate and move towards centrioles