Warning:
JavaScript is turned OFF. None of the links on this page will work until it is reactivated.
If you need help turning JavaScript On, click here.
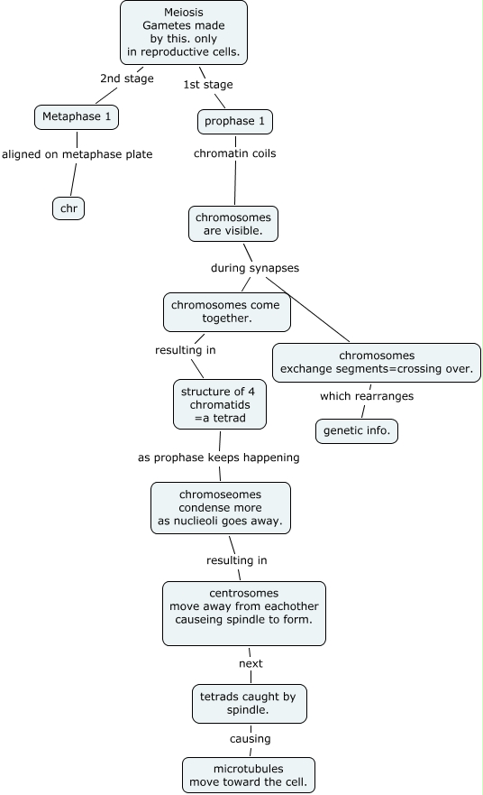
This Concept Map, created with IHMC CmapTools, has information related to: Diane and Davids project part2, tetrads caught by spindle. causing microtubules move toward the cell., chromosomes exchange segments=crossing over. which rearranges genetic info., Meiosis Gametes made by this. only in reproductive cells. 2nd stage Metaphase 1, prophase 1 chromatin coils chromosomes are visible., Metaphase 1 aligned on metaphase plate chr, chromosomes are visible. during synapses chromosomes come together., structure of 4 chromatids =a tetrad as prophase keeps happening chromoseomes condense more as nuclieoli goes away., centrosomes move away from eachother causeing spindle to form. next tetrads caught by spindle., chromosomes are visible. during synapses chromosomes exchange segments=crossing over., chromosomes come together. resulting in structure of 4 chromatids =a tetrad, Meiosis Gametes made by this. only in reproductive cells. 1st stage prophase 1, chromoseomes condense more as nuclieoli goes away. resulting in centrosomes move away from eachother causeing spindle to form.