WARNING:
JavaScript is turned OFF. None of the links on this concept map will
work until it is reactivated.
If you need help turning JavaScript On, click here.
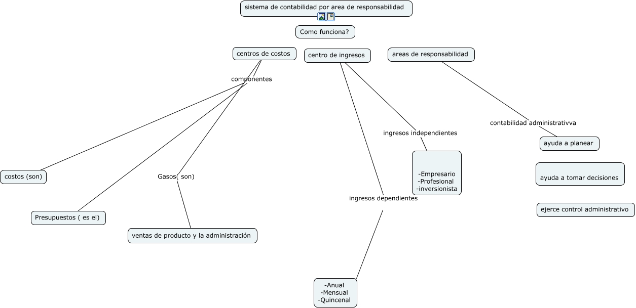
Este Cmap, tiene información relacionada con: Mitosis, centros de costos componentes Presupuestos ( es el), areas de responsabilidad contabilidad administrativva ayuda a planear, centros de costos Gasos( son) ventas de producto y la administración, centro de ingresos ingresos dependientes -Anual -Mensual -Quincenal, centros de costos componentes costos (son), centro de ingresos ingresos independientes -Empresario -Profesional -inversionista