Warning:
JavaScript is turned OFF. None of the links on this page will work until it is reactivated.
If you need help turning JavaScript On, click here.
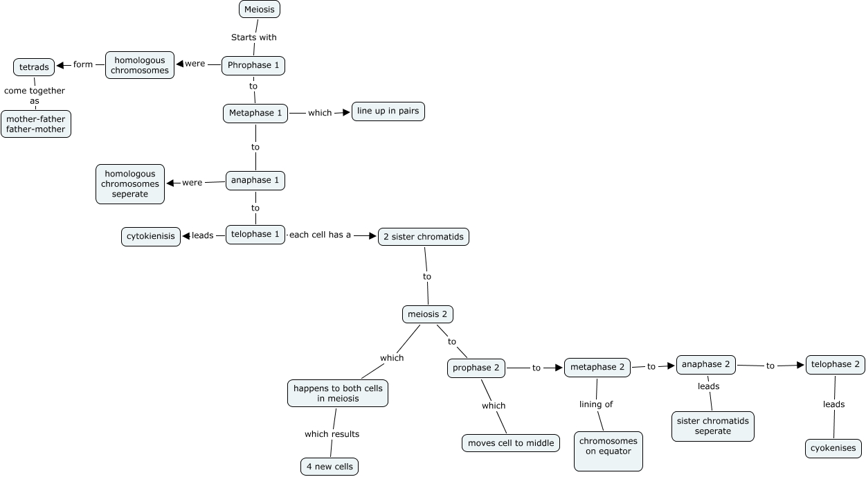
This Concept Map, created with IHMC CmapTools, has information related to: meiosis, prophase 2 to metaphase 2, Phrophase 1 were homologous chromosomes, prophase 2 which moves cell to middle, Phrophase 1 to Metaphase 1, telophase 2 leads cyokenises, anaphase 1 were homologous chromosomes seperate, Meiosis Starts with Phrophase 1, Metaphase 1 to anaphase 1, telophase 1 leads cytokienisis, metaphase 2 lining of chromosomes on equator, anaphase 2 leads sister chromatids seperate, meiosis 2 to prophase 2, 2 sister chromatids to meiosis 2, telophase 1 each cell has a 2 sister chromatids, Metaphase 1 which line up in pairs, metaphase 2 to anaphase 2, tetrads come together as mother-father father-mother, homologous chromosomes form tetrads, happens to both cells in meiosis which results 4 new cells, anaphase 2 to telophase 2