Warning:
JavaScript is turned OFF. None of the links on this page will work until it is reactivated.
If you need help turning JavaScript On, click here.
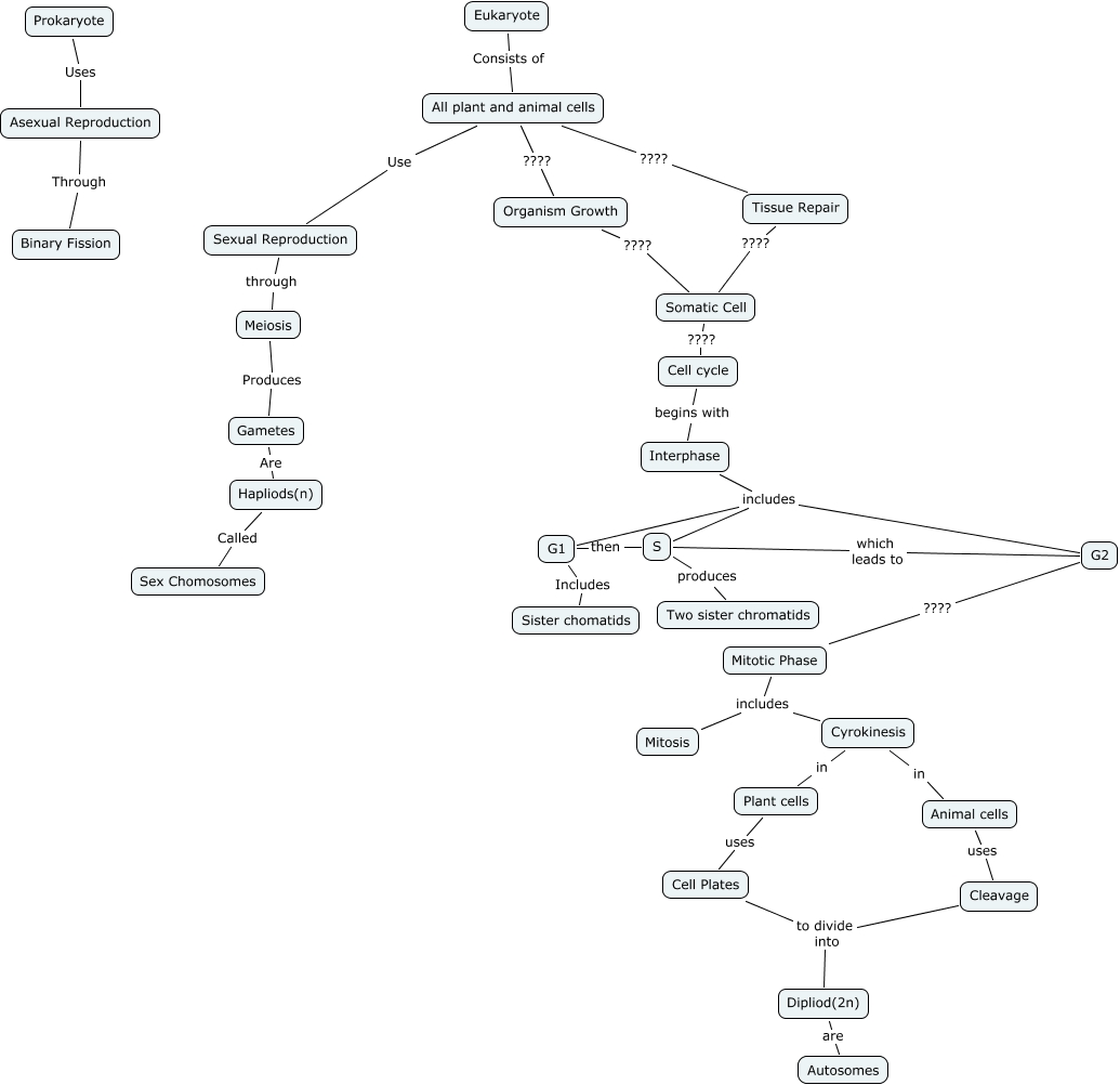
This Concept Map, created with IHMC CmapTools, has information related to: cellreproduction, Sexual Reproduction through Meiosis, Cyrokinesis in Animal cells, G2 ???? Mitotic Phase, All plant and animal cells ???? Organism Growth, Interphase includes G1, Somatic Cell ???? Cell cycle, All plant and animal cells ???? Tissue Repair, Interphase includes G2, S produces Two sister chromatids, Dipliod(2n) are Autosomes, Interphase includes S, Animal cells uses Cleavage, All plant and animal cells Use Sexual Reproduction, Cyrokinesis in Plant cells, Asexual Reproduction Through Binary Fission, S which leads to G2, Tissue Repair ???? Somatic Cell, Eukaryote Consists of All plant and animal cells, Cleavage to divide into Dipliod(2n), Meiosis Produces Gametes