Warning:
JavaScript is turned OFF. None of the links on this page will work until it is reactivated.
If you need help turning JavaScript On, click here.
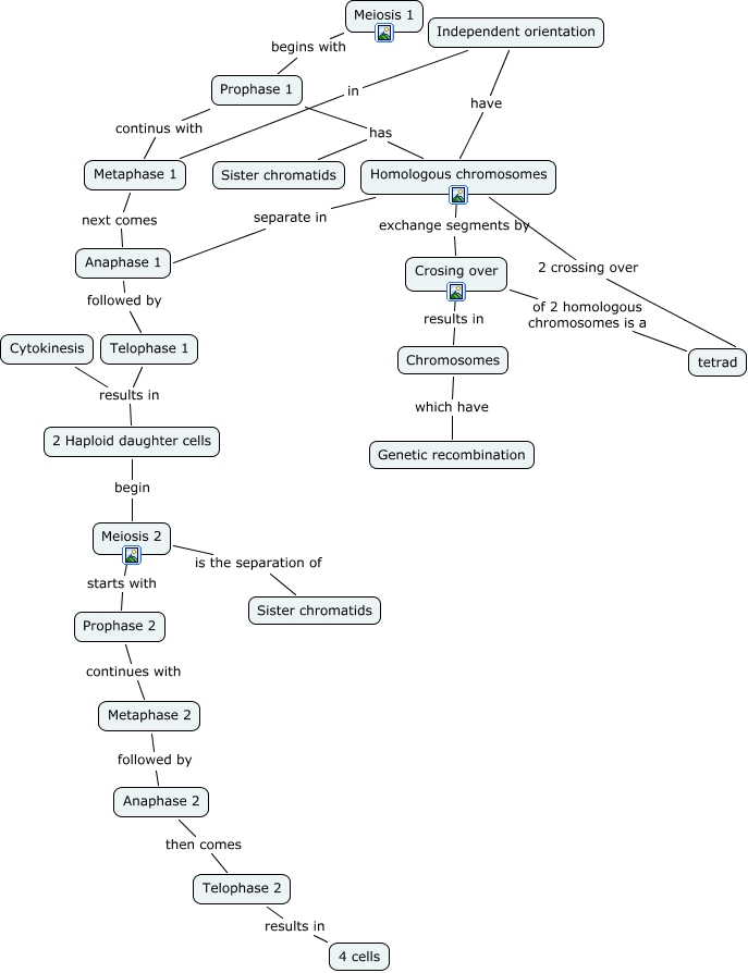
This Concept Map, created with IHMC CmapTools, has information related to: Meiosis, Metaphase 2 followed by Anaphase 2, Prophase 1 continus with Metaphase 1, Chromosomes which have Genetic recombination, Crosing over results in Chromosomes, Meiosis 1 begins with Prophase 1, 2 Haploid daughter cells begin Meiosis 2, Anaphase 1 followed by Telophase 1, Prophase 1 has Sister chromatids, Independent orientation in Metaphase 1, Meiosis 2 is the separation of Sister chromatids, Crosing over of 2 homologous chromosomes is a tetrad, Metaphase 1 next comes Anaphase 1, Cytokinesis results in 2 Haploid daughter cells, Homologous chromosomes separate in Anaphase 1, Telophase 2 results in 4 cells, Homologous chromosomes has Sister chromatids, Anaphase 2 then comes Telophase 2, Independent orientation have Homologous chromosomes, Telophase 1 results in 2 Haploid daughter cells, Homologous chromosomes 2 crossing over tetrad