Warning:
JavaScript is turned OFF. None of the links on this page will work until it is reactivated.
If you need help turning JavaScript On, click here.
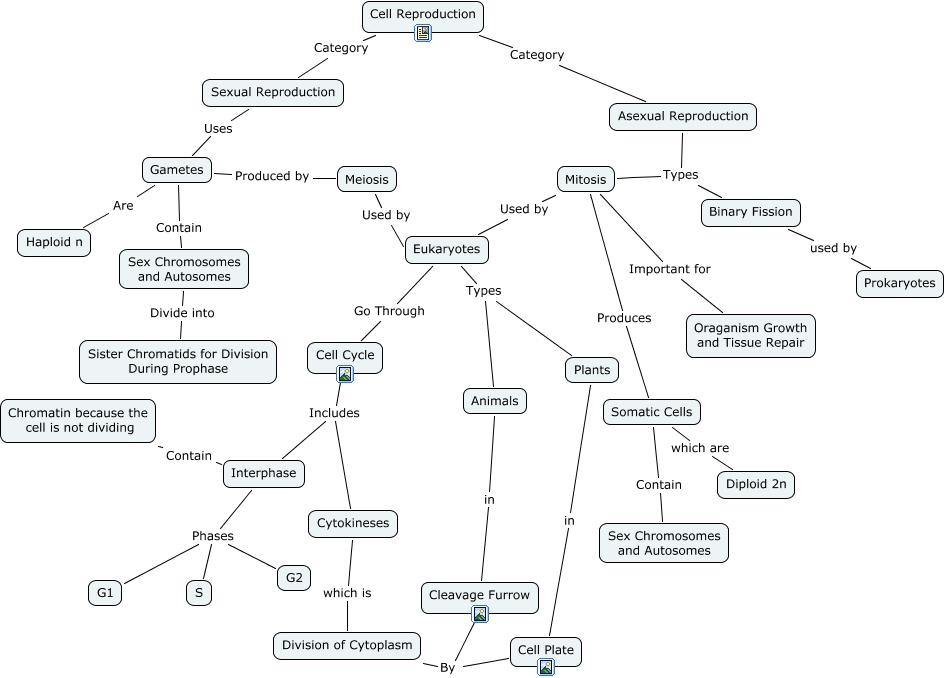
This Concept Map, created with IHMC CmapTools, has information related to: Cell Repro + ES GL, Somatic Cells Contain Sex Chromosomes and Autosomes, Meiosis Used by Eukaryotes, Eukaryotes Types Animals, Cell Reproduction Category Asexual Reproduction, Gametes Produced by Meiosis, Cell Reproduction Category Sexual Reproduction, Gametes Contain Sex Chromosomes and Autosomes, Division of Cytoplasm By Cleavage Furrow, Cell Cycle Includes Cytokineses, Sexual Reproduction Uses Gametes, Mitosis Produces Somatic Cells, Interphase Phases S, Asexual Reproduction Types Mitosis, Binary Fission used by Prokaryotes, Cell Cycle Includes Interphase, Division of Cytoplasm By Cell Plate, Plants in Cell Plate, Interphase Phases G2, Eukaryotes Types Plants, Gametes Are Haploid n