Warning:
JavaScript is turned OFF. None of the links on this page will work until it is reactivated.
If you need help turning JavaScript On, click here.
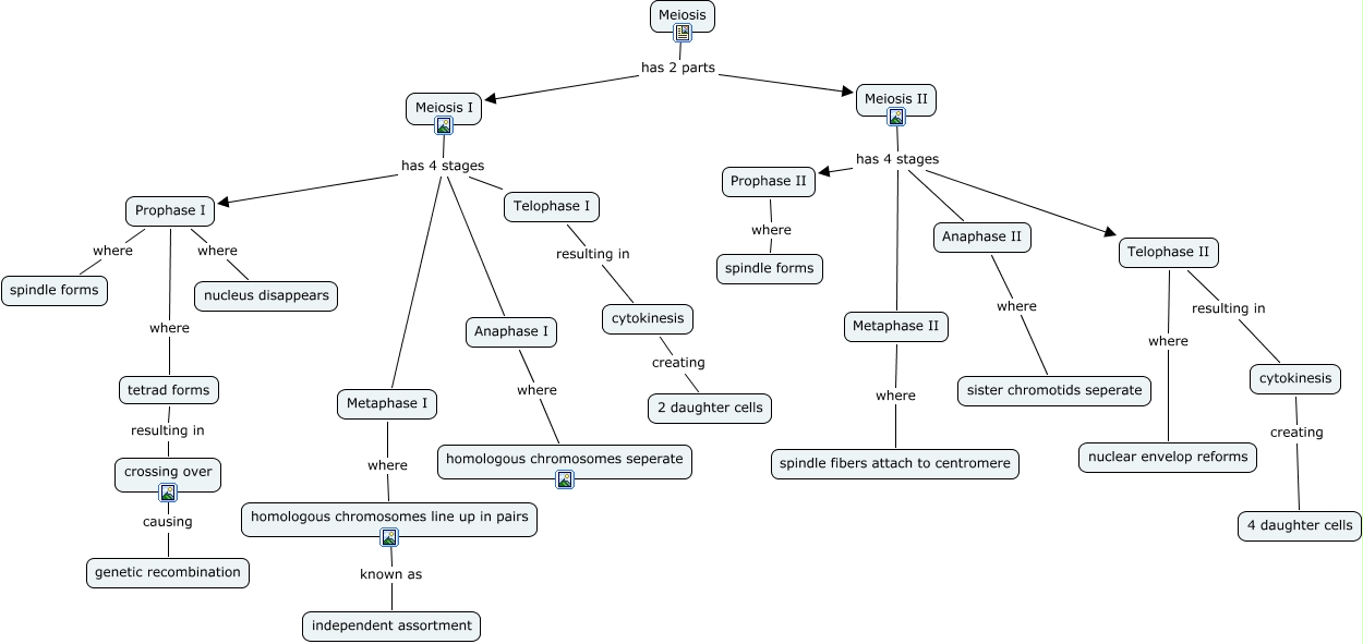
This Concept Map, created with IHMC CmapTools, has information related to: Meiosis, Meiosis has 2 parts Meiosis II, Meiosis I has 4 stages Metaphase I, Metaphase I where homologous chromosomes line up in pairs, homologous chromosomes line up in pairs known as independent assortment, Meiosis has 2 parts Meiosis I, tetrad forms resulting in crossing over, Meiosis I has 4 stages Anaphase I, Prophase I where nucleus disappears, Prophase I where tetrad forms, cytokinesis creating 4 daughter cells, Meiosis I has 4 stages Telophase I, cytokinesis creating 2 daughter cells, Anaphase II where sister chromotids seperate, Anaphase I where homologous chromosomes seperate, crossing over causing genetic recombination, Meiosis II has 4 stages Prophase II, Prophase I where spindle forms, Metaphase II where spindle fibers attach to centromere, Meiosis II has 4 stages Metaphase II, Telophase II resulting in cytokinesis