Warning:
JavaScript is turned OFF. None of the links on this page will work until it is reactivated.
If you need help turning JavaScript On, click here.
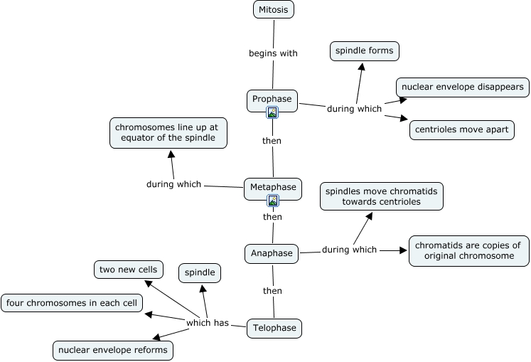
This Concept Map, created with IHMC CmapTools, has information related to: Mitosis DC BM, Prophase during which nuclear envelope disappears, Prophase during which spindle forms, Anaphase then Telophase, Telophase which has spindle, Telophase which has nuclear envelope reforms, Mitosis begins with Prophase, Metaphase then Anaphase, Prophase then Metaphase, Anaphase during which spindles move chromatids towards centrioles, Anaphase during which chromatids are copies of original chromosome, Telophase which has two new cells, Metaphase during which chromosomes line up at equator of the spindle, Prophase during which centrioles move apart, Telophase which has four chromosomes in each cell