Warning:
JavaScript is turned OFF. None of the links on this page will work until it is reactivated.
If you need help turning JavaScript On, click here.
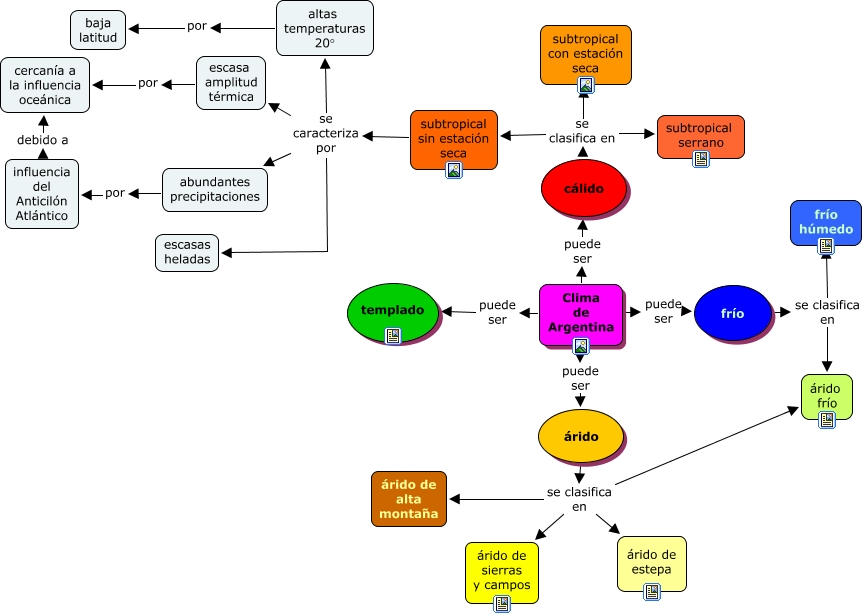
This Concept Map, created with IHMC CmapTools, has information related to: Clima de Argentina, subtropical sin estación seca se caracteriza por escasas heladas, Clima de Argentina puede ser cálido, escasa amplitud térmica por cercanía a la influencia oceánica, altas temperaturas 20° por baja latitud, subtropical sin estación seca se caracteriza por altas temperaturas 20°, árido se clasifica en árido frío, influencia del Anticilón Atlántico debido a cercanía a la influencia oceánica, árido se clasifica en árido de sierras y campos, cálido se clasifica en subtropical serrano, subtropical sin estación seca se caracteriza por abundantes precipitaciones, abundantes precipitaciones por influencia del Anticilón Atlántico, cálido se clasifica en subtropical con estación seca, subtropical sin estación seca se caracteriza por escasa amplitud térmica, árido se clasifica en árido de estepa, frío se clasifica en frío húmedo, cálido se clasifica en subtropical sin estación seca, Clima de Argentina puede ser templado, Clima de Argentina puede ser árido, frío se clasifica en árido frío, Clima de Argentina puede ser frío