Warning:
JavaScript is turned OFF. None of the links on this page will work until it is reactivated.
If you need help turning JavaScript On, click here.
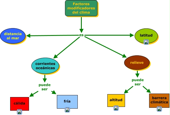
This Concept Map, created with IHMC CmapTools, has information related to: Factores modificadores del clima, corrientes oceánicas puede ser fría, Factores modificadores del clima es distancia al mar, Factores modificadores del clima es latitud, relieve puede ser barrera climática, relieve puede ser altitud, Factores modificadores del clima es corrientes oceánicas, corrientes oceánicas puede ser cálida, Factores modificadores del clima es relieve