Warning:
JavaScript is turned OFF. None of the links on this page will work until it is reactivated.
If you need help turning JavaScript On, click here.
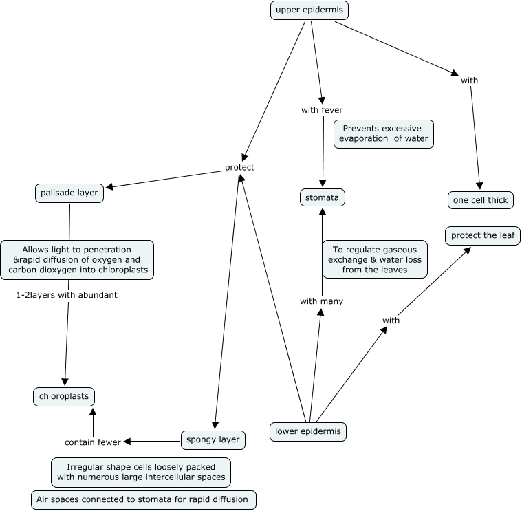
This Concept Map, created with IHMC CmapTools, has information related to: Leaf Structure, lower epidermis protect spongy layer, lower epidermis with protect the leaf, spongy layer contain fewer chloroplasts, palisade layer 1-2layers with abundant chloroplasts, upper epidermis protect palisade layer, upper epidermis with fever stomata, lower epidermis protect palisade layer, upper epidermis protect spongy layer, lower epidermis with many stomata, upper epidermis with one cell thick