Warning:
JavaScript is turned OFF. None of the links on this page will work until it is reactivated.
If you need help turning JavaScript On, click here.
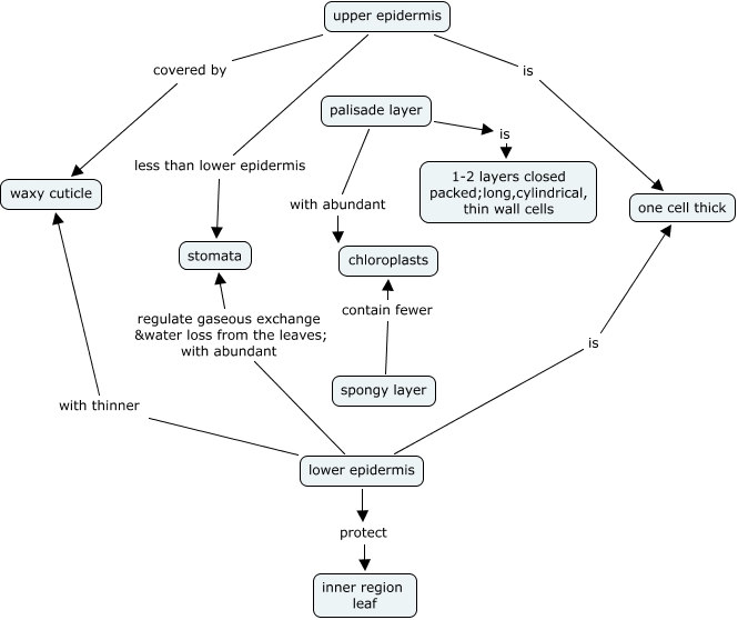
This Concept Map, created with IHMC CmapTools, has information related to: Leaf Structure 17 30, lower epidermis is one cell thick, lower epidermis with thinner waxy cuticle, upper epidermis is one cell thick, lower epidermis protect inner region leaf, upper epidermis less than lower epidermis stomata, palisade layer is 1-2 layers closed packed;long,cylindrical, thin wall cells, upper epidermis covered by waxy cuticle, palisade layer with abundant chloroplasts, spongy layer contain fewer chloroplasts