Warning:
JavaScript is turned OFF. None of the links on this page will work until it is reactivated.
If you need help turning JavaScript On, click here.
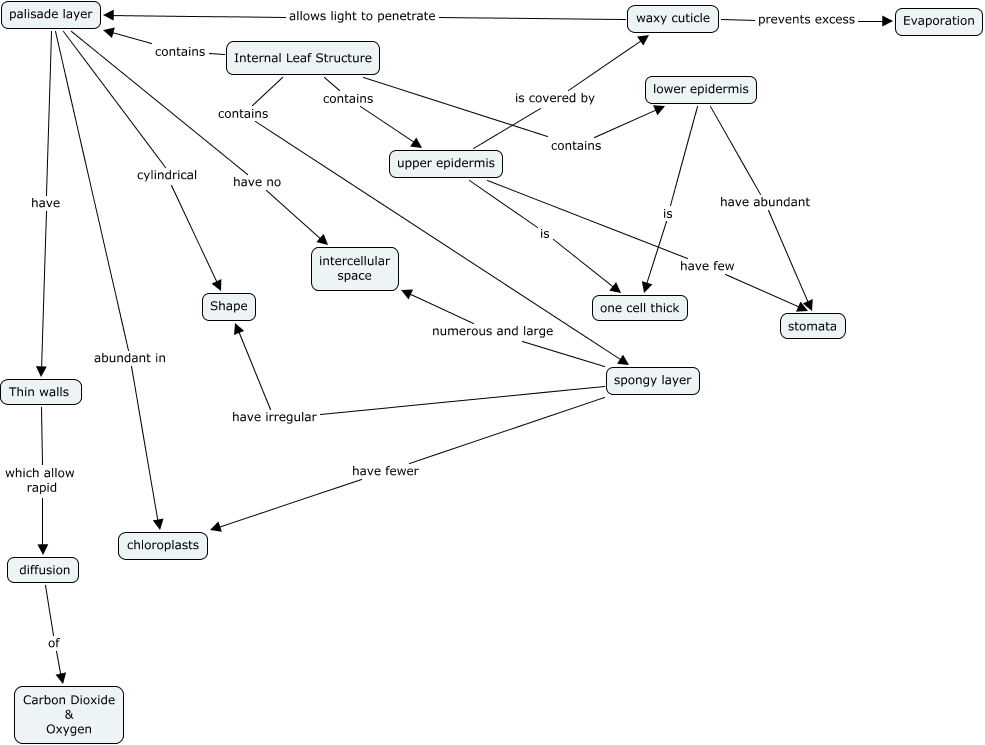
This Concept Map, created with IHMC CmapTools, has information related to: Untitled_25,28, upper epidermis have few stomata, spongy layer have irregular Shape, Internal Leaf Structure contains lower epidermis, palisade layer abundant in chloroplasts, palisade layer have Thin walls, lower epidermis have abundant stomata, Internal Leaf Structure contains spongy layer, waxy cuticle prevents excess Evaporation, Internal Leaf Structure contains palisade layer, Internal Leaf Structure contains upper epidermis, Thin walls which allow rapid diffusion, spongy layer have fewer chloroplasts, lower epidermis is one cell thick, upper epidermis is one cell thick, waxy cuticle allows light to penetrate palisade layer, diffusion of Carbon Dioxide & Oxygen, palisade layer have no intercellular space, upper epidermis is covered by waxy cuticle, palisade layer cylindrical Shape, spongy layer numerous and large intercellular space