Warning:
JavaScript is turned OFF. None of the links on this page will work until it is reactivated.
If you need help turning JavaScript On, click here.
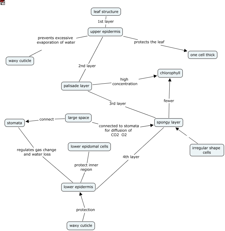
This Concept Map, created with IHMC CmapTools, has information related to: Leaf Structure_09 &37, large space connected to stomata for diffusion of CO2 O2 spongy layer, large space connect stomata, palisade layer 3rd layer spongy layer, spongy layer 4th layer lower epidermis, waxy cuticle protection lower epidermis, upper epidermis 2nd layer palisade layer, spongy layer fewer chlorophyll, leaf structure 1st layer upper epidermis, upper epidermis protects the leaf one cell thick, stomata regulates gas change and water loss lower epidermis, palisade layer high concentration chlorophyll, irregular shape cells spongy layer, lower epidomal cells protect inner region lower epidermis, upper epidermis prevents excessive evaporation of water waxy cuticle