Warning:
JavaScript is turned OFF. None of the links on this page will work until it is reactivated.
If you need help turning JavaScript On, click here.
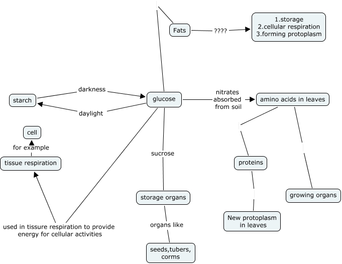
This Concept Map, created with IHMC CmapTools, has information related to: Fate of Glucose09&37, Fats ???? 1.storage 2.cellular respiration 3.forming protoplasm, glucose nitrates absorbed from soil amino acids in leaves, proteins New protoplasm in leaves, glucose daylight starch, tissue respiration for example cell, glucose sucrose storage organs, storage organs organs like seeds,tubers, corms, amino acids in leaves growing organs, starch darkness glucose, glucose used in tissure respiration to provide energy for cellular activities tissue respiration, glucose Fats, amino acids in leaves proteins