Warning:
JavaScript is turned OFF. None of the links on this page will work until it is reactivated.
If you need help turning JavaScript On, click here.
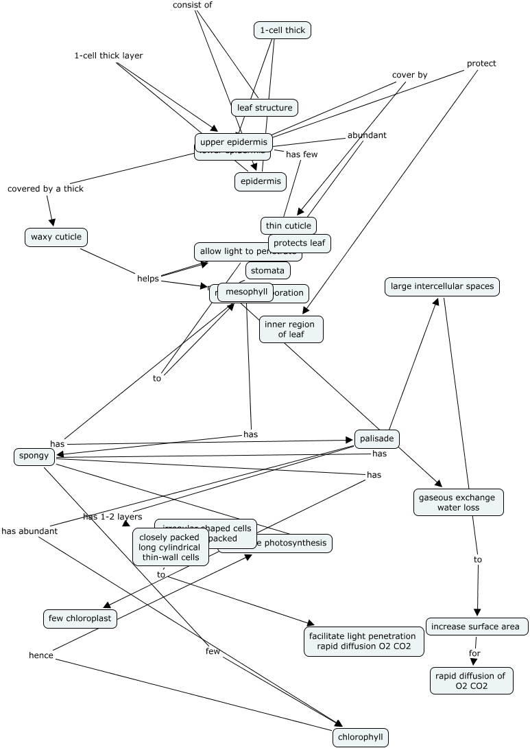
This Concept Map, created with IHMC CmapTools, has information related to: Leaf Structure (36 31), chlorophyll hence main site photosynthesis, stomata regulate gaseous exchange water loss, waxy cuticle helps protects leaf, waxy cuticle helps allow light to penetrate, spongy has large intercellular spaces, spongy has few chloroplast, epidermis ???? lower epidermis, lower epidermis cover by thin cuticle, waxy cuticle helps minimise evaporation, palisade has abundant chlorophyll, palisade has 1-2 layers closely packed long cylindrical thin-wall cells, large intercellular spaces to increase surface area, lower epidermis abundant stomata, spongy has irregular shaped cells loosely packed, closely packed long cylindrical thin-wall cells to facilitate light penetration rapid diffusion O2 CO2, spongy few chlorophyll, epidermis 1-cell thick layer upper epidermis, upper epidermis covered by a thick waxy cuticle, lower epidermis protect inner region of leaf, leaf structure consist of epidermis