Warning:
JavaScript is turned OFF. None of the links on this page will work until it is reactivated.
If you need help turning JavaScript On, click here.
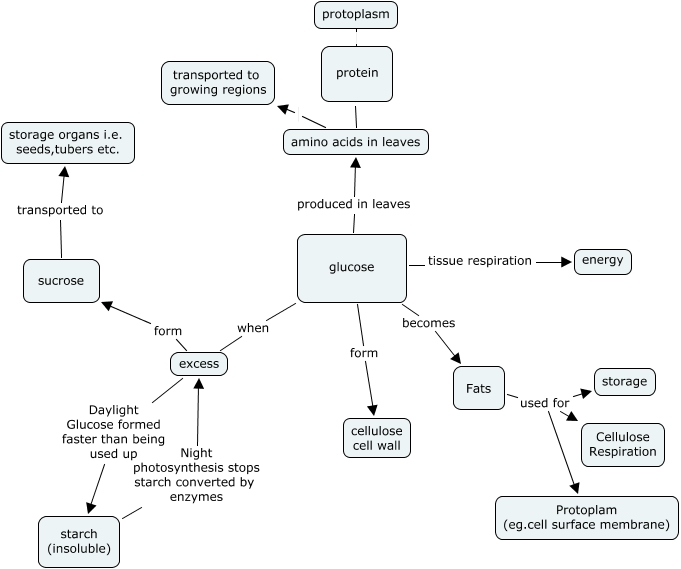
This Concept Map, created with IHMC CmapTools, has information related to: Fate of Glucose 17 30, Fats used for Cellulose Respiration, glucose becomes Fats, Fats used for Protoplam (eg.cell surface membrane), excess form sucrose, glucose produced in leaves amino acids in leaves, starch (insoluble) Night photosynthesis stops starch converted by enzymes excess, amino acids in leaves protein, glucose when excess, glucose form cellulose cell wall, glucose tissue respiration energy, excess Daylight Glucose formed faster than being used up starch (insoluble), protein protoplasm, sucrose transported to storage organs i.e. seeds,tubers etc., Fats used for storage, amino acids in leaves transported to growing regions