Warning:
JavaScript is turned OFF. None of the links on this page will work until it is reactivated.
If you need help turning JavaScript On, click here.
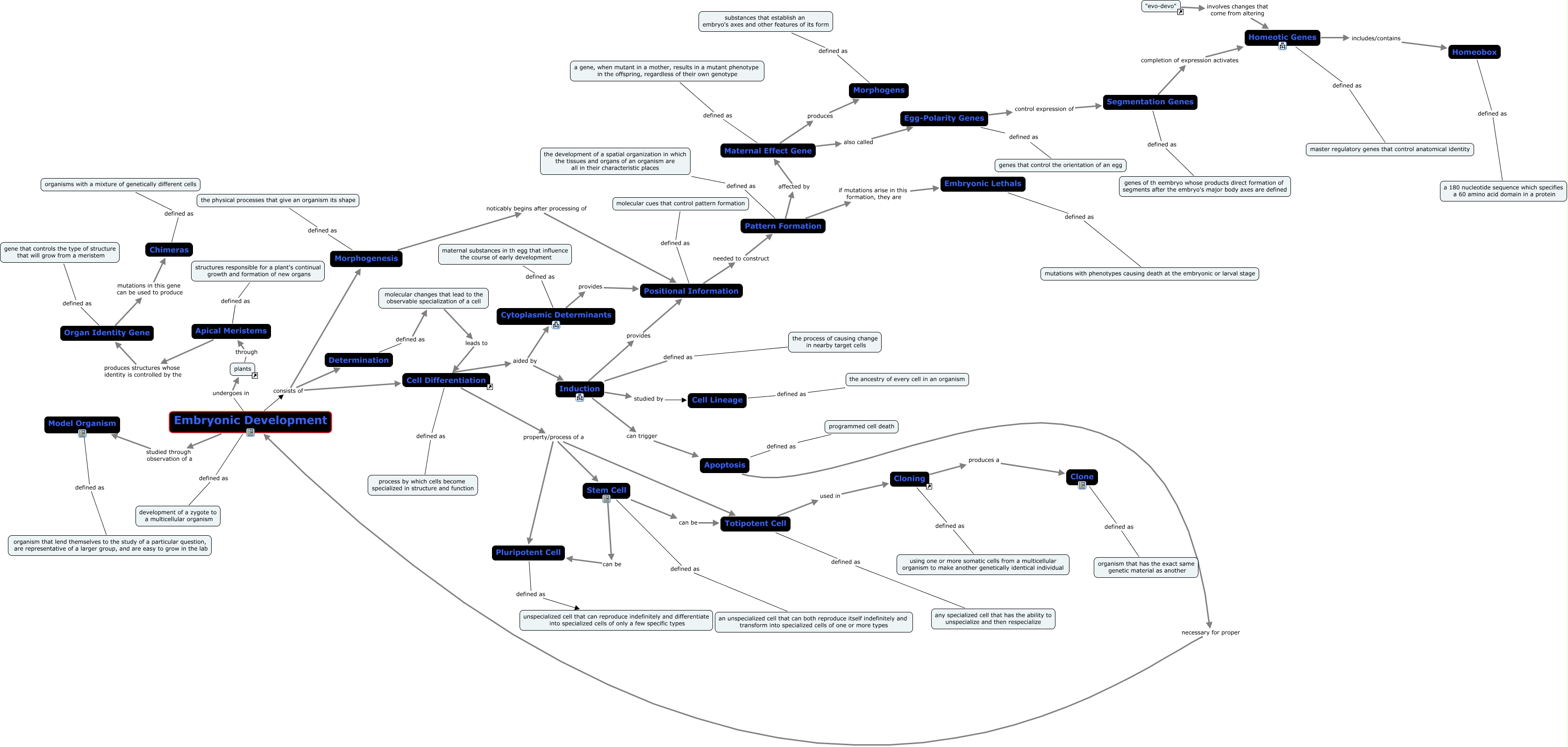
This Concept Map, created with IHMC CmapTools, has information related to: Chapter 21, Cell Lineage defined as the ancestry of every cell in an organism, Determination defined as molecular changes that lead to the observable specialization of a cell, Segmentation Genes completion of expression activates Homeotic Genes, Chimeras defined as organisms with a mixture of genetically different cells, Induction can trigger Apoptosis, Cell Differentiation aided by Cytoplasmic Determinants, Stem Cell can be Pluripotent Cell, Organ Identity Gene mutations in this gene can be used to produce Chimeras, Cloning defined as using one or more somatic cells from a multicellular organism to make another genetically identical individual, Egg-Polarity Genes control expression of Segmentation Genes, Embryonic Development studied through observation of a Model Organism, Totipotent Cell used in Cloning, Induction studied by Cell Lineage, Stem Cell defined as an unspecialized cell that can both reproduce itself indefinitely and transform into specialized cells of one or more types, Cytoplasmic Determinants provides Positional Information, Embryonic Lethals defined as mutations with phenotypes causing death at the embryonic or larval stage, Positional Information needed to construct Pattern Formation, Organ Identity Gene defined as gene that controls the type of structure that will grow from a meristem, Positional Information defined as molecular cues that control pattern formation, Embryonic Development defined as development of a zygote to a multicellular organism