Warning:
JavaScript is turned OFF. None of the links on this page will work until it is reactivated.
If you need help turning JavaScript On, click here.
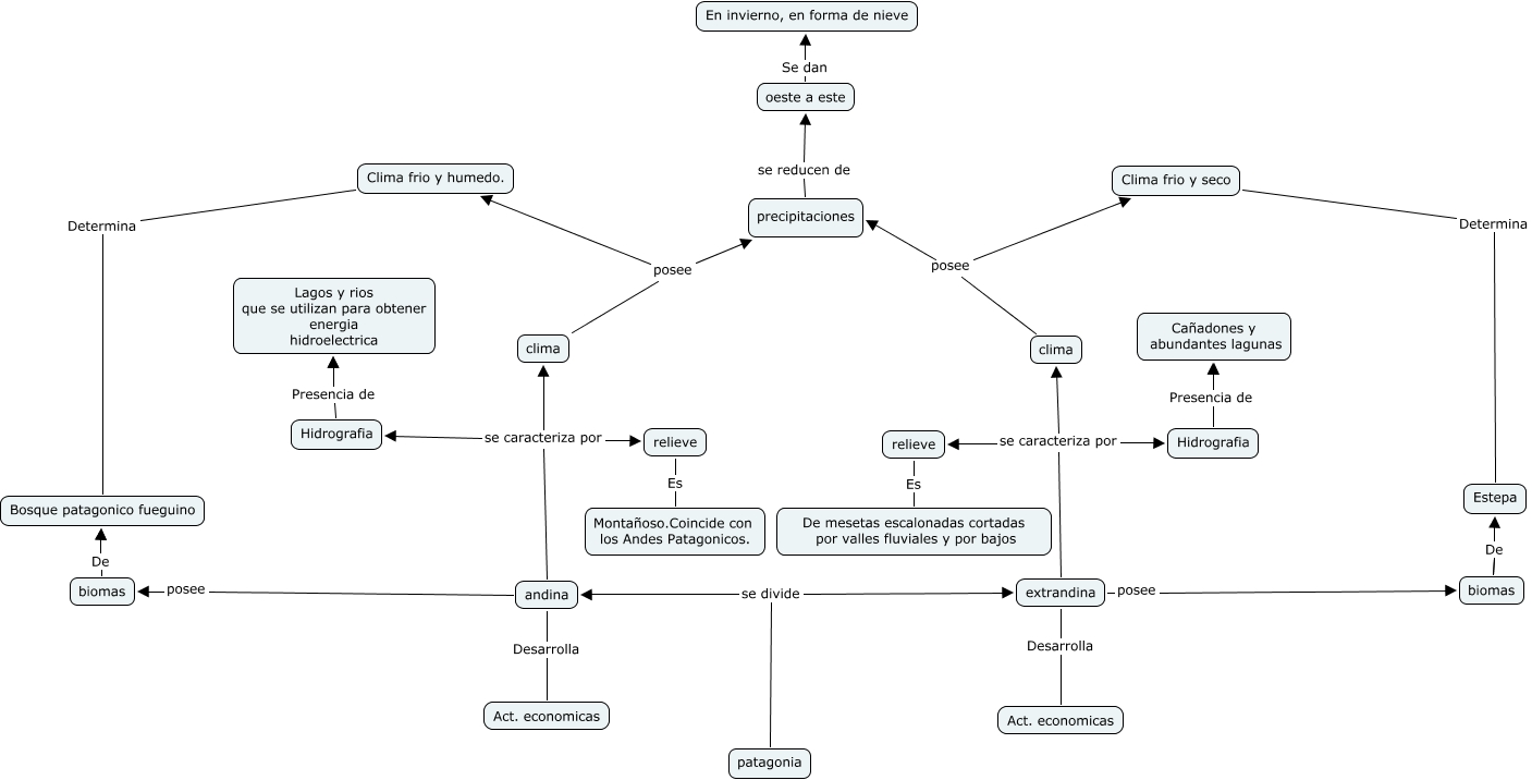
This Concept Map, created with IHMC CmapTools, has information related to: FLYT =) 4°1ra!, Hidrografia Presencia de Lagos y rios que se utilizan para obtener energia hidroelectrica, biomas De Bosque patagonico fueguino, extrandina Desarrolla Act. economicas, precipitaciones se reducen de oeste a este, andina se caracteriza por Hidrografia, andina se caracteriza por relieve, Clima frio y seco Determina Estepa, clima posee precipitaciones, Clima frio y humedo. Determina Bosque patagonico fueguino, relieve Es Montañoso.Coincide con los Andes Patagonicos., clima posee Clima frio y humedo., relieve Es De mesetas escalonadas cortadas por valles fluviales y por bajos, extrandina se caracteriza por relieve, patagonia se divide andina, oeste a este Se dan En invierno, en forma de nieve, biomas De Bosque patagonico fueguino, biomas De Estepa, Hidrografia Presencia de Cañadones y abundantes lagunas, andina posee biomas, clima posee precipitaciones