Warning:
JavaScript is turned OFF. None of the links on this page will work until it is reactivated.
If you need help turning JavaScript On, click here.
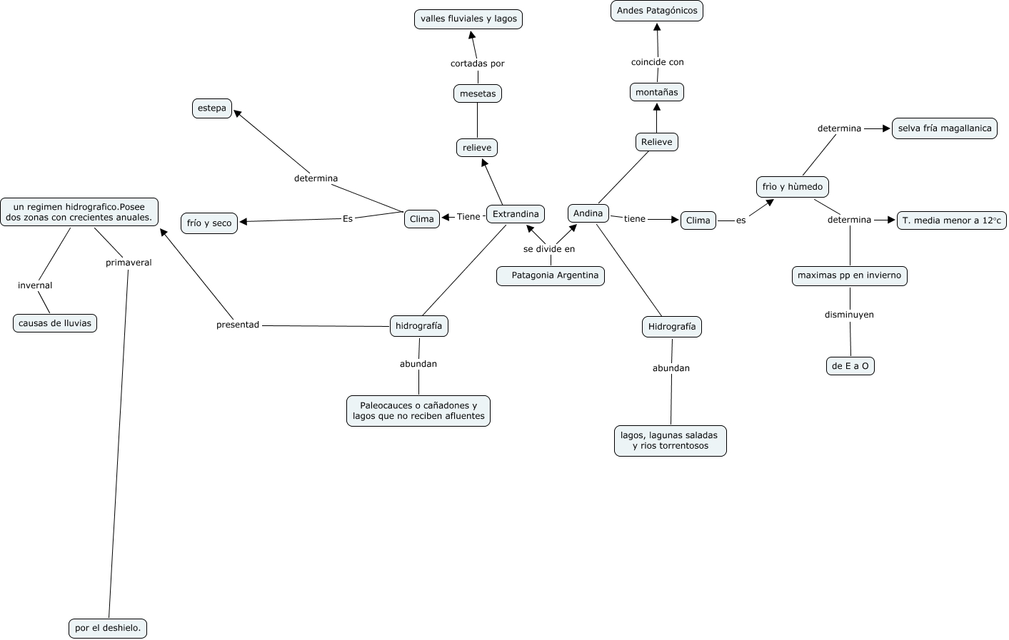
This Concept Map, created with IHMC CmapTools, has information related to: patagonia jeannete, Relieve ???? montañas, hidrografía presentad un regimen hidrografico.Posee dos zonas con crecientes anuales., Andina ???? Relieve, Patagonia Argentina se divide en Andina, frìo y hùmedo determina selva fría magallanica, maximas pp en invierno disminuyen de E a O, Clima Es frío y seco, Extrandina ???? hidrografía, Hidrografía abundan lagos, lagunas saladas y rios torrentosos, frìo y hùmedo determina maximas pp en invierno, relieve ???? mesetas, mesetas cortadas por valles fluviales y lagos, frìo y hùmedo determina T. media menor a 12°c, un regimen hidrografico.Posee dos zonas con crecientes anuales. primaveral por el deshielo., Andina ???? Hidrografía, montañas coincide con Andes Patagónicos, hidrografía abundan Paleocauces o cañadones y lagos que no reciben afluentes, Clima es frìo y hùmedo, Extrandina Tiene Clima, un regimen hidrografico.Posee dos zonas con crecientes anuales. invernal causas de lluvias