Warning:
JavaScript is turned OFF. None of the links on this page will work until it is reactivated.
If you need help turning JavaScript On, click here.
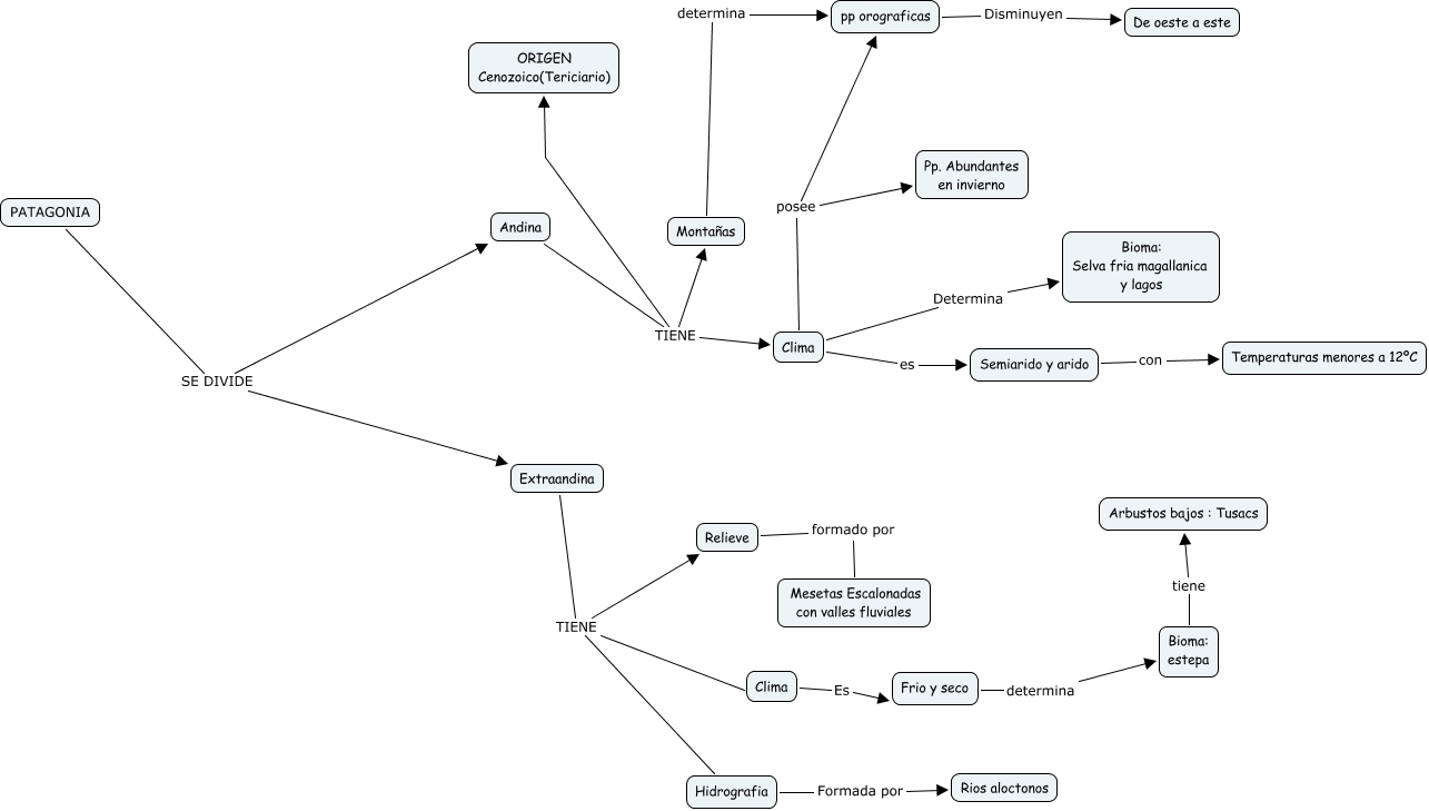
This Concept Map, created with IHMC CmapTools, has information related to: Tiburones, Extraandina TIENE Relieve, Clima posee Pp. Abundantes en invierno, Clima es Semiarido y arido, Andina TIENE Clima, Montañas determina pp orograficas, Andina TIENE Montañas, Extraandina TIENE Hidrografia, pp orograficas Disminuyen De oeste a este, Relieve formado por Mesetas Escalonadas con valles fluviales, Extraandina TIENE Clima, Clima Es Frio y seco, Bioma: estepa tiene Arbustos bajos : Tusacs, Hidrografia Formada por Rios aloctonos, PATAGONIA SE DIVIDE Extraandina, Clima Determina Bioma: Selva fria magallanica y lagos, Semiarido y arido con Temperaturas menores a 12ºC, Frio y seco determina Bioma: estepa, PATAGONIA SE DIVIDE Andina, Andina TIENE ORIGEN Cenozoico(Tericiario), Clima posee pp orograficas