Warning:
JavaScript is turned OFF. None of the links on this page will work until it is reactivated.
If you need help turning JavaScript On, click here.
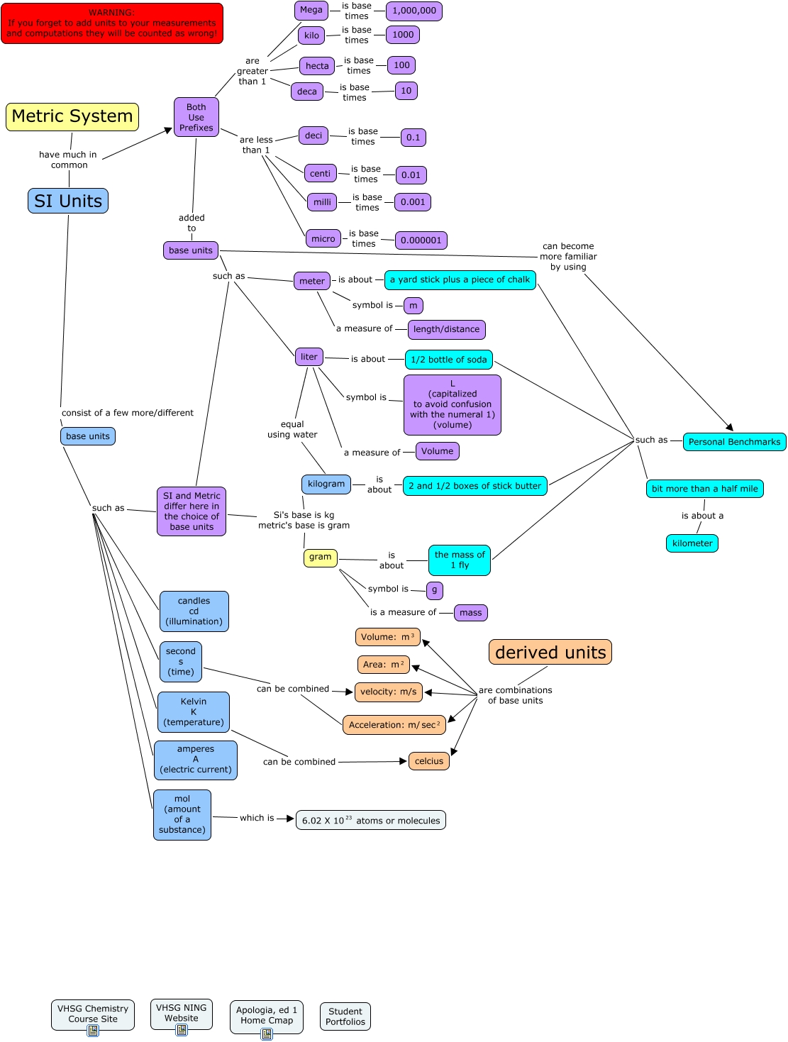
This Concept Map, created with IHMC CmapTools, has information related to: Metric and SI Units, Mega is base times 1,000,000, second s (time) can be combined <math xmlns="http://www.w3.org/1998/Math/MathML"> <mrow> <mtext> Acceleration: m/ </mtext> <mmultiscripts> <mtext> sec </mtext> <none/> <mtext> 2 </mtext> </mmultiscripts> </mrow> </math>, SI and Metric differ here in the choice of base units Si's base is kg metric's base is gram gram, base units such as candles cd (illumination), derived units are combinations of base units <math xmlns="http://www.w3.org/1998/Math/MathML"> <mrow> <mtext> Volume: </mtext> <mmultiscripts> <mtext> m </mtext> <none/> <mtext> 3 </mtext> </mmultiscripts> </mrow> </math>, base units can become more familiar by using Personal Benchmarks, liter is about 1/2 bottle of soda, SI Units have much in common Metric System, Personal Benchmarks such as 1/2 bottle of soda, base units such as SI and Metric differ here in the choice of base units, mol (amount of a substance) which is <math xmlns="http://www.w3.org/1998/Math/MathML"> <mrow> <mmultiscripts> <mtext> 6.02 X 10 </mtext> <none/> <mtext> 23 </mtext> </mmultiscripts> <mtext> atoms or molecules </mtext> </mrow> </math>, base units such as SI and Metric differ here in the choice of base units, meter is about a yard stick plus a piece of chalk, derived units are combinations of base units <math xmlns="http://www.w3.org/1998/Math/MathML"> <mrow> <mtext> Acceleration: m/ </mtext> <mmultiscripts> <mtext> sec </mtext> <none/> <mtext> 2 </mtext> </mmultiscripts> </mrow> </math>, Personal Benchmarks such as 2 and 1/2 boxes of stick butter, derived units are combinations of base units celcius, derived units are combinations of base units velocity: m/s, meter a measure of length/distance, milli is base times 0.001, gram symbol is g