Warning:
JavaScript is turned OFF. None of the links on this page will work until it is reactivated.
If you need help turning JavaScript On, click here.
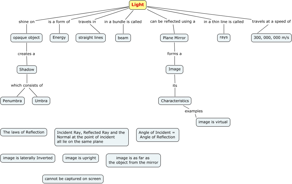
This Concept Map, created with IHMC CmapTools, has information related to: Light (parking LOTs), Light in a bundle is called beam, opaque object creates a Shadow, Characteristics examples image is virtual, Image its Characteristics, Light travels at a speed of 300, 000, 000 m/s, Shadow which consists of Umbra, Plane Mirror forms a Image, Light can be reflected using a Plane Mirror, Light shine on opaque object, Light in a thin line is called rays, Light travels in straight lines, Light is a form of Energy, Shadow which consists of Penumbra