Warning:
JavaScript is turned OFF. None of the links on this page will work until it is reactivated.
If you need help turning JavaScript On, click here.
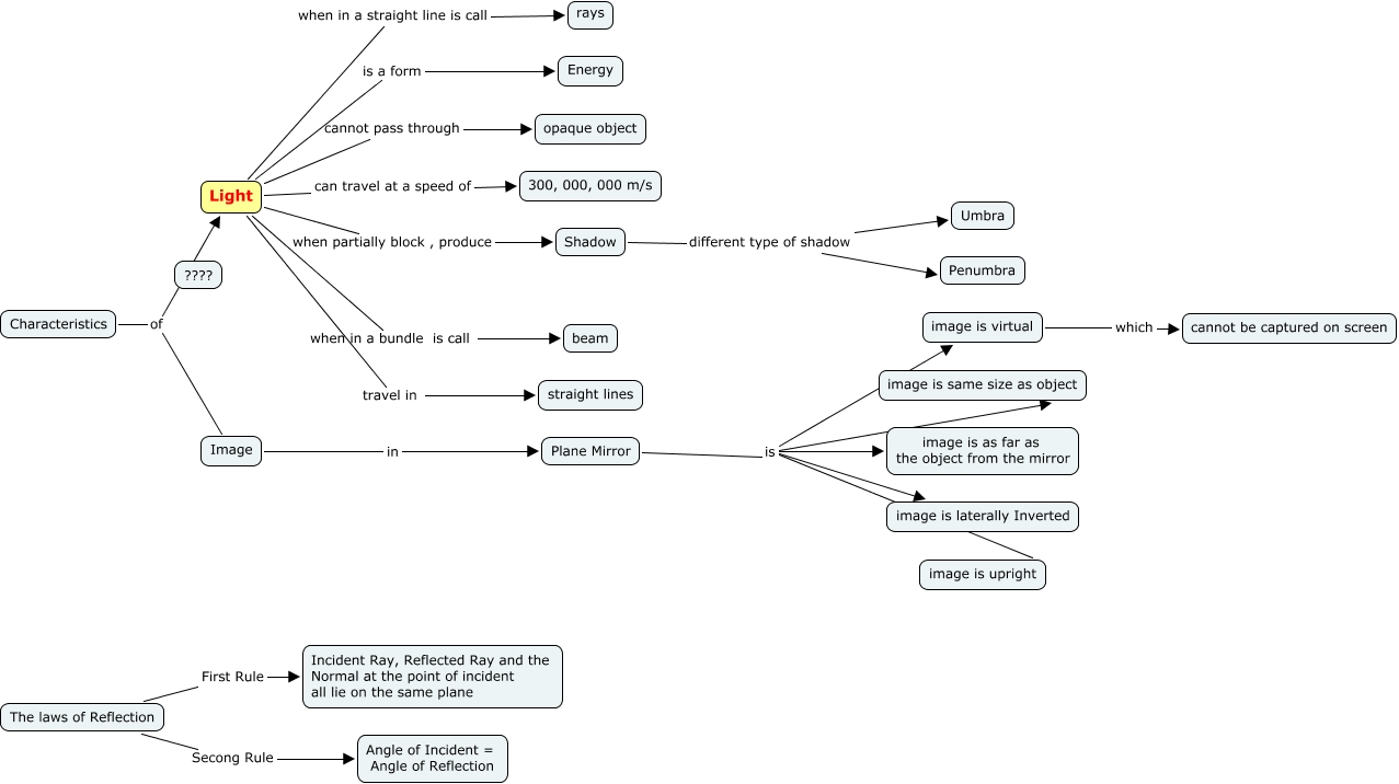
This Concept Map, created with IHMC CmapTools, has information related to: Light (parking LOTs), Light when partially block , produce Shadow, image is virtual which cannot be captured on screen, Light cannot pass through opaque object, Plane Mirror is image is upright, Light when in a straight line is call rays, Characteristics of Image, Shadow different type of shadow Umbra, Light can travel at a speed of 300, 000, 000 m/s, Light is a form Energy, The laws of Reflection First Rule Incident Ray, Reflected Ray and the Normal at the point of incident all lie on the same plane, Light when in a bundle is call beam, Characteristics of Light, Plane Mirror is image is laterally Inverted, Plane Mirror is image is virtual, Plane Mirror is image is as far as the object from the mirror, Plane Mirror is image is same size as object, Image in Plane Mirror, Shadow different type of shadow Penumbra, Light travel in straight lines, The laws of Reflection Secong Rule Angle of Incident = Angle of Reflection