Warning:
JavaScript is turned OFF. None of the links on this page will work until it is reactivated.
If you need help turning JavaScript On, click here.
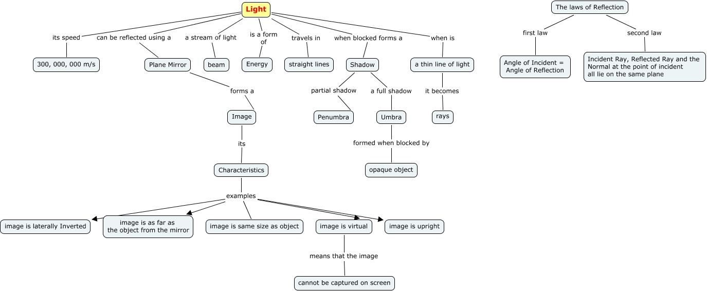
This Concept Map, created with IHMC CmapTools, has information related to: Light (parking LOTs), Characteristics examples image is upright, image is virtual means that the image cannot be captured on screen, Light when is a thin line of light, Light its speed 300, 000, 000 m/s, The laws of Reflection second law Incident Ray, Reflected Ray and the Normal at the point of incident all lie on the same plane, The laws of Reflection first law Angle of Incident = Angle of Reflection, Characteristics examples image is laterally Inverted, Characteristics examples image is same size as object, Characteristics examples image is virtual, Light can be reflected using a Plane Mirror, Umbra formed when blocked by opaque object, Shadow partial shadow Penumbra, Shadow a full shadow Umbra, Light when blocked forms a Shadow, Image its Characteristics, Plane Mirror forms a Image, Characteristics examples image is as far as the object from the mirror, a thin line of light it becomes rays, Light a stream of light beam, Light is a form of Energy