Warning:
JavaScript is turned OFF. None of the links on this page will work until it is reactivated.
If you need help turning JavaScript On, click here.
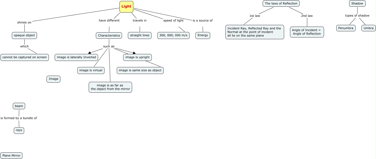
This Concept Map, created with IHMC CmapTools, has information related to: Light (parking LOTs), Characteristics such as image is laterally Inverted, Characteristics such as image is same size as object, beam is formed by a bundle of rays, The laws of Reflection 2nd law Angle of Incident = Angle of Reflection, The laws of Reflection 1st law Incident Ray, Reflected Ray and the Normal at the point of incident all lie on the same plane, Characteristics such as image is upright, Characteristics such as image is virtual, opaque object which cannot be captured on screen, Light shines on opaque object, Light speed of light 300, 000, 000 m/s, Shadow types of shadow Penumbra, Shadow types of shadow Umbra, Light have different Characteristics, Characteristics such as image is as far as the object from the mirror, Light is a source of Energy, Light travels in straight lines