Warning:
JavaScript is turned OFF. None of the links on this page will work until it is reactivated.
If you need help turning JavaScript On, click here.
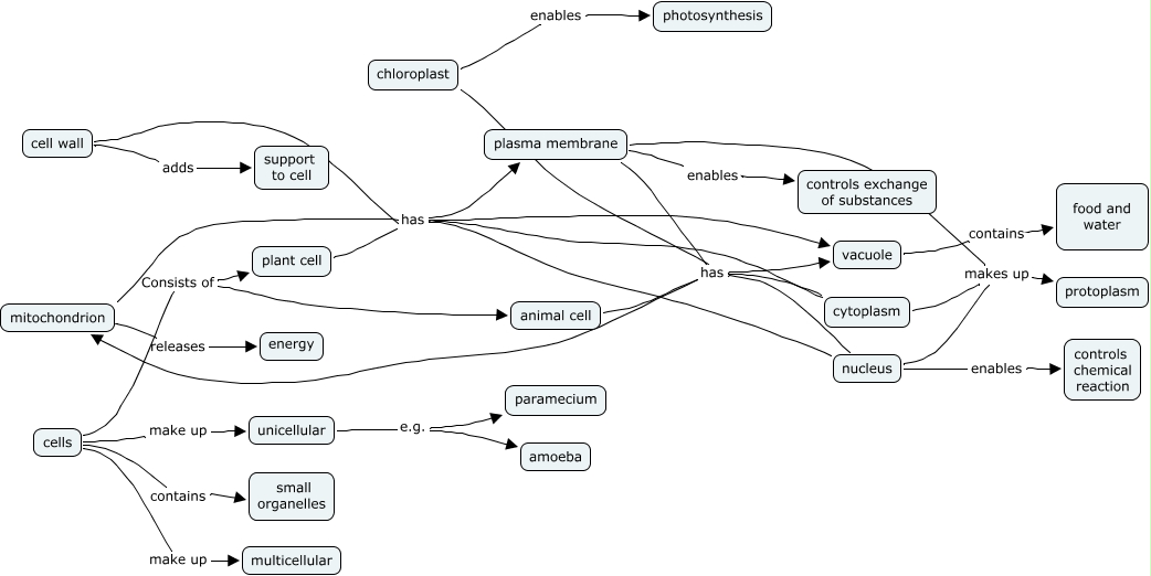
This Concept Map, created with IHMC CmapTools, has information related to: Jurado, plant cell has nucleus, plasma membrane enables controls exchange of substances, cells make up multicellular, cell wall has plasma membrane, cell wall has vacuole, animal cell has nucleus, plant cell has cytoplasm, animal cell has vacuole, chloroplast enables photosynthesis, plasma membrane has nucleus, plasma membrane makes up protoplasm, cells Consists of plant cell, cytoplasm makes up protoplasm, cell wall has cytoplasm, cell wall has nucleus, plant cell has vacuole, chloroplast has mitochondrion, animal cell has mitochondrion, nucleus makes up protoplasm, unicellular e.g. paramecium