Warning:
JavaScript is turned OFF. None of the links on this page will work until it is reactivated.
If you need help turning JavaScript On, click here.
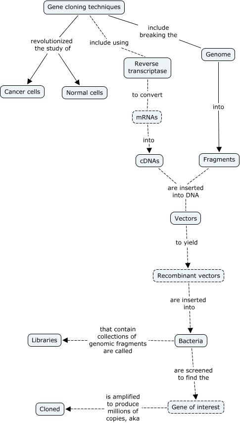
This Concept Map, created with IHMC CmapTools, has information related to: How-to-Chapter1-10, Bacteria are screened to find the Gene of interest, Vectors to yield Recombinant vectors, Recombinant vectors are inserted into Bacteria, Reverse transcriptase to convert mRNAs, Genome into Fragments, cDNAs are inserted into DNA Vectors, Gene cloning techniques revolutionized the study of Normal cells, Bacteria that contain collections of genomic fragments are called Libraries, mRNAs into cDNAs, Gene cloning techniques include using Reverse transcriptase, Gene cloning techniques include breaking the Genome, Fragments are inserted into DNA Vectors, Gene cloning techniques revolutionized the study of Cancer cells, Gene of interest is amplified to produce millions of copies, aka Cloned