Warning:
JavaScript is turned OFF. None of the links on this page will work until it is reactivated.
If you need help turning JavaScript On, click here.
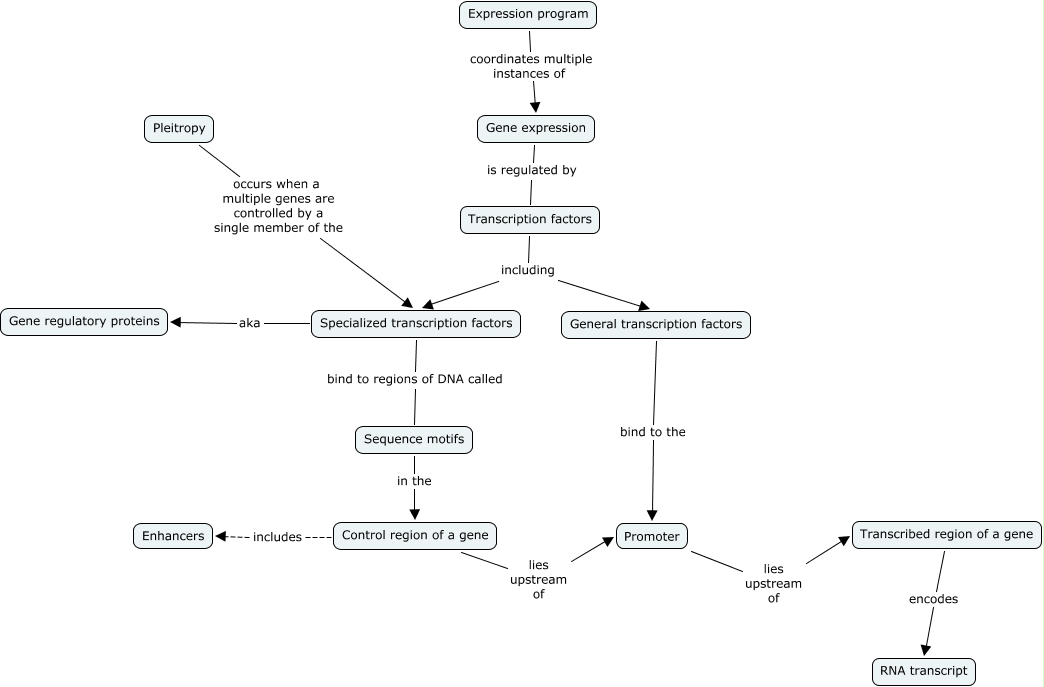
This Concept Map, created with IHMC CmapTools, has information related to: How-to-Chapter1-8, Gene expression is regulated by Transcription factors, Expression program coordinates multiple instances of Gene expression, Control region of a gene lies upstream of Promoter, Transcribed region of a gene encodes RNA transcript, Specialized transcription factors aka Gene regulatory proteins, General transcription factors bind to the Promoter, Specialized transcription factors bind to regions of DNA called Sequence motifs, Promoter lies upstream of Transcribed region of a gene, Pleitropy occurs when a multiple genes are controlled by a single member of the Specialized transcription factors, Sequence motifs in the Control region of a gene, Transcription factors including General transcription factors, Transcription factors including Specialized transcription factors, Control region of a gene includes Enhancers