Warning:
JavaScript is turned OFF. None of the links on this page will work until it is reactivated.
If you need help turning JavaScript On, click here.
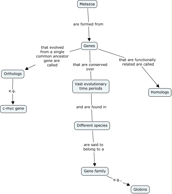
This Concept Map, created with IHMC CmapTools, has information related to: How-to-Chapter1-9, Genes that evolved from a single common ancestor gene are called Orthologs, Vast evolutionary time periods and are found in Different species, Orthologs e.g. c-myc gene, Different species are said to belong to a Gene family, Genes that are functionally related are called Homologs, Genes that are conserved over Vast evolutionary time periods, Gene family e.g., Globins, Metazoa are formed from Genes