Warning:
JavaScript is turned OFF. None of the links on this page will work until it is reactivated.
If you need help turning JavaScript On, click here.
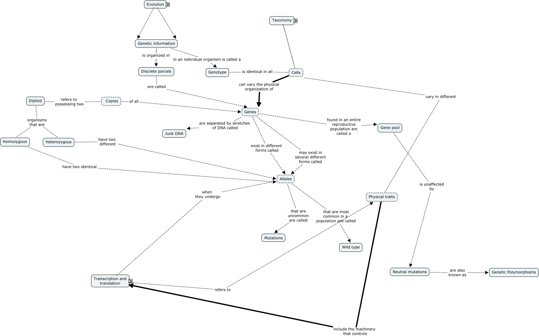
This Concept Map, created with IHMC CmapTools, has information related to: Chapter1 merge-nested, Genetic information in an individual organism is called a Genotype, Alleles when they undergo gene expression, Darwin developed the theory of evolution, Alleles that are uncommon are called Mutations, Heterozygous have two different Alleles, Copies of all Genes, phenotype refers to Physical traits, Genes found in an entire reproductive population are called a Gene pool, Diploid organisms that are Homozygous, Diploid refers to possessing two Copies, Genetic information is organized in Discrete parcels, Cells in Multicellular animals, Dominant may be categorized as Co-dominant, Dominant always overrules Recessive, Gene pool is unaffected by Neutral mutations, Diploid organisms that are Heterozygous, Metaphyta are Multicellular animals, Genotype is identical in all Cells, Mendel established the basic rules of genetics, evolution acts through Natural selection