Warning:
JavaScript is turned OFF. None of the links on this page will work until it is reactivated.
If you need help turning JavaScript On, click here.
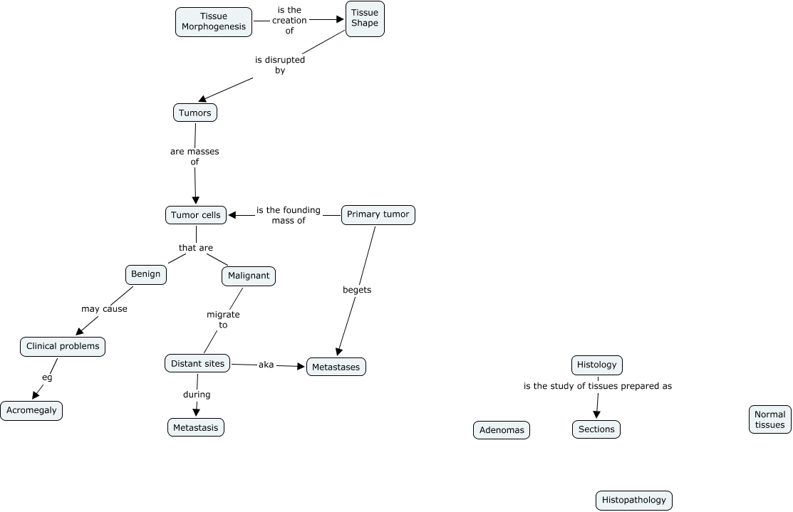
This Concept Map, created with IHMC CmapTools, has information related to: Chapter 2-01 partial map, Tissue Shape is disrupted by Tumors, Distant sites during Metastasis, Tumor cells that are Benign, Clinical problems eg Acromegaly, Tumor cells that are Malignant, Tumors are masses of Tumor cells, Tissue Morphogenesis is the creation of Tissue Shape, Distant sites aka Metastases, Malignant migrate to Distant sites, Benign may cause Clinical problems, Primary tumor is the founding mass of Tumor cells, Histology is the study of tissues prepared as Sections, Primary tumor begets Metastases