Warning:
JavaScript is turned OFF. None of the links on this page will work until it is reactivated.
If you need help turning JavaScript On, click here.
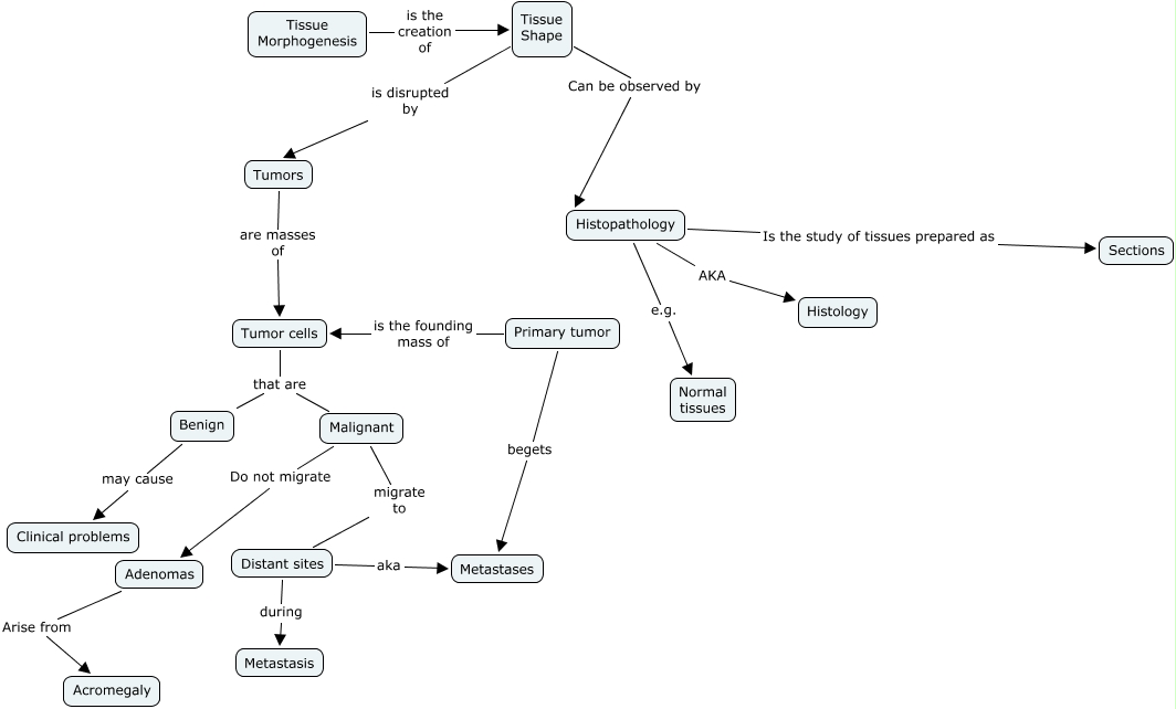
This Concept Map, created with IHMC CmapTools, has information related to: Chapter 2.1, Histopathology e.g. Normal tissues, Malignant Do not migrate Adenomas, Adenomas Arise from Acromegaly, Tissue Shape is disrupted by Tumors, Histopathology Is the study of tissues prepared as Sections, Distant sites during Metastasis, Tumor cells that are Benign, Tissue Shape Can be observed by Histopathology, Tumor cells that are Malignant, Tissue Morphogenesis is the creation of Tissue Shape, Tumors are masses of Tumor cells, Distant sites aka Metastases, Histopathology AKA Histology, Primary tumor is the founding mass of Tumor cells, Benign may cause Clinical problems, Malignant migrate to Distant sites, Primary tumor begets Metastases