Warning:
JavaScript is turned OFF. None of the links on this page will work until it is reactivated.
If you need help turning JavaScript On, click here.
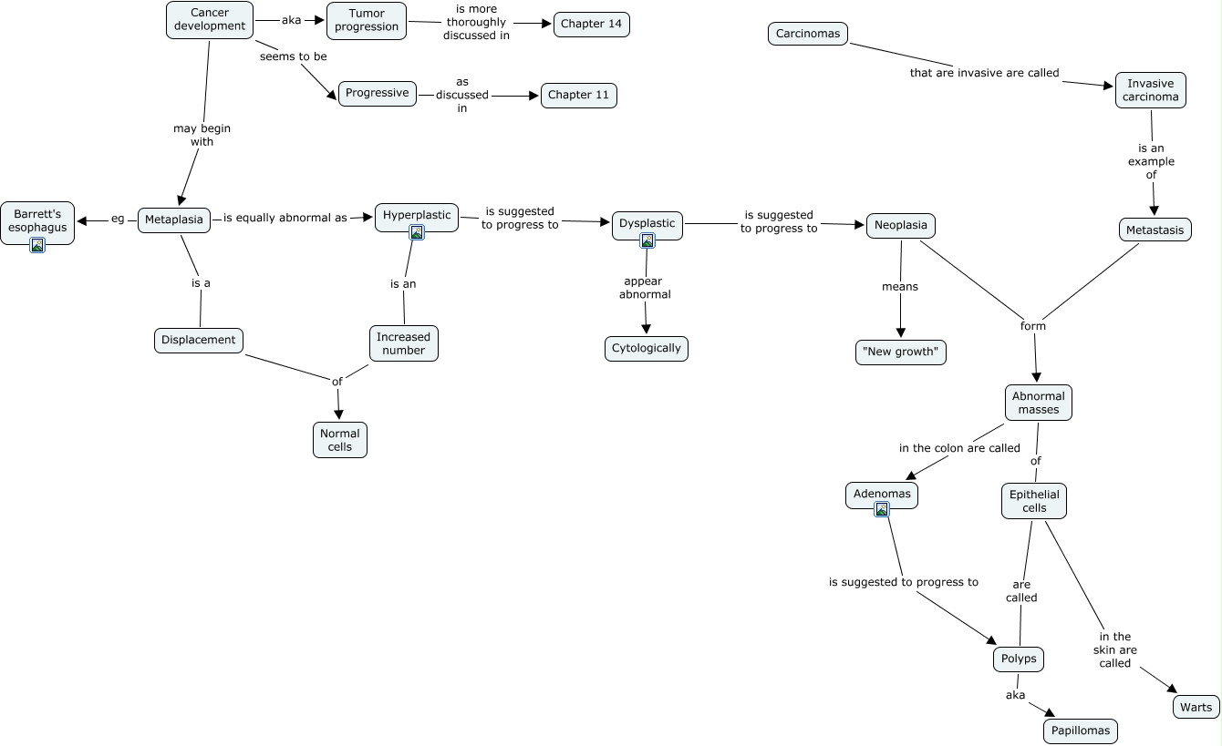
This Concept Map, created with IHMC CmapTools, has information related to: Chapter 2-4 complete map, Tumor progression is more thoroughly discussed in Chapter 14, Dysplastic appear abnormal Cytologically, Carcinomas that are invasive are called Invasive carcinoma, Metastasis form Abnormal masses, Hyperplastic is suggested to progress to Dysplastic, Progressive as discussed in Chapter 11, Epithelial cells are called Polyps, Abnormal masses in the colon are called Adenomas, Neoplasia means "New growth", Hyperplastic is an Increased number, Metaplasia eg Barrett's esophagus, Increased number of Normal cells, Cancer development aka Tumor progression, Cancer development seems to be Progressive, Epithelial cells in the skin are called Warts, Neoplasia form Abnormal masses, Abnormal masses of Epithelial cells, Cancer development may begin with Metaplasia, Dysplastic is suggested to progress to Neoplasia, Metaplasia is a Displacement