Warning:
JavaScript is turned OFF. None of the links on this page will work until it is reactivated.
If you need help turning JavaScript On, click here.
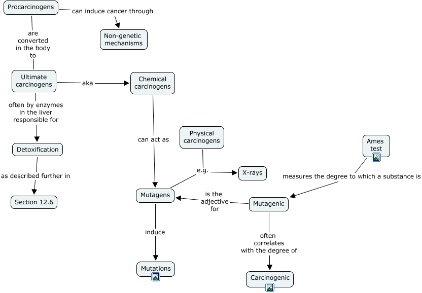
This Concept Map, created with IHMC CmapTools, has information related to: Chapter 2-9 completel map, Detoxification as described further in Section 12.6, Mutagens induce Mutations, Procarcinogens are converted in the body to Ultimate carcinogens, Ultimate carcinogens aka Chemical carcinogens, Procarcinogens can induce cancer through Non-genetic mechanisms, Ames test measures the degree to which a substance is Mutagenic, Mutagens e.g. X-rays, Physical carcinogens e.g. X-rays, Mutagenic is the adjective for Mutagens, Ultimate carcinogens often by enzymes in the liver responsible for Detoxification, Chemical carcinogens can act as Mutagens, Mutagenic often correlates with the degree of Carcinogenic