Warning:
JavaScript is turned OFF. None of the links on this page will work until it is reactivated.
If you need help turning JavaScript On, click here.
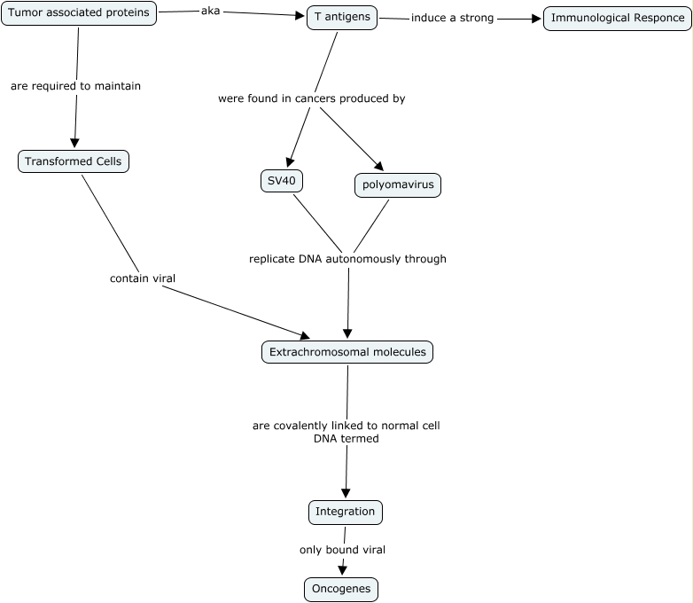
This Concept Map, created with IHMC CmapTools, has information related to: 3.6, SV40 replicate DNA autonomously through Extrachromosomal molecules, T antigens induce a strong Immunological Responce, T antigens were found in cancers produced by polyomavirus, Integration only bound viral Oncogenes, T antigens were found in cancers produced by SV40, Tumor associated proteins aka T antigens, Extrachromosomal molecules are covalently linked to normal cell DNA termed Integration, polyomavirus replicate DNA autonomously through Extrachromosomal molecules, Transformed Cells contain viral Extrachromosomal molecules, Tumor associated proteins are required to maintain Transformed Cells