Warning:
JavaScript is turned OFF. None of the links on this page will work until it is reactivated.
If you need help turning JavaScript On, click here.
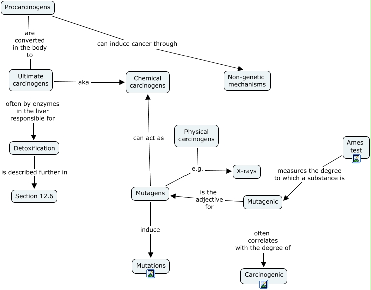
This Concept Map, created with IHMC CmapTools, has information related to: Chapter 2-9 partial map, Procarcinogens can induce cancer through Non-genetic mechanisms, Detoxification is described further in Section 12.6, Mutagens induce Mutations, Procarcinogens are converted in the body to Ultimate carcinogens, Ultimate carcinogens aka Chemical carcinogens, Ames test measures the degree to which a substance is Mutagenic, Mutagens e.g. X-rays, Physical carcinogens e.g. X-rays, Mutagenic is the adjective for Mutagens, Ultimate carcinogens often by enzymes in the liver responsible for Detoxification, Mutagens can act as Chemical carcinogens, Mutagenic often correlates with the degree of Carcinogenic