Warning:
JavaScript is turned OFF. None of the links on this page will work until it is reactivated.
If you need help turning JavaScript On, click here.
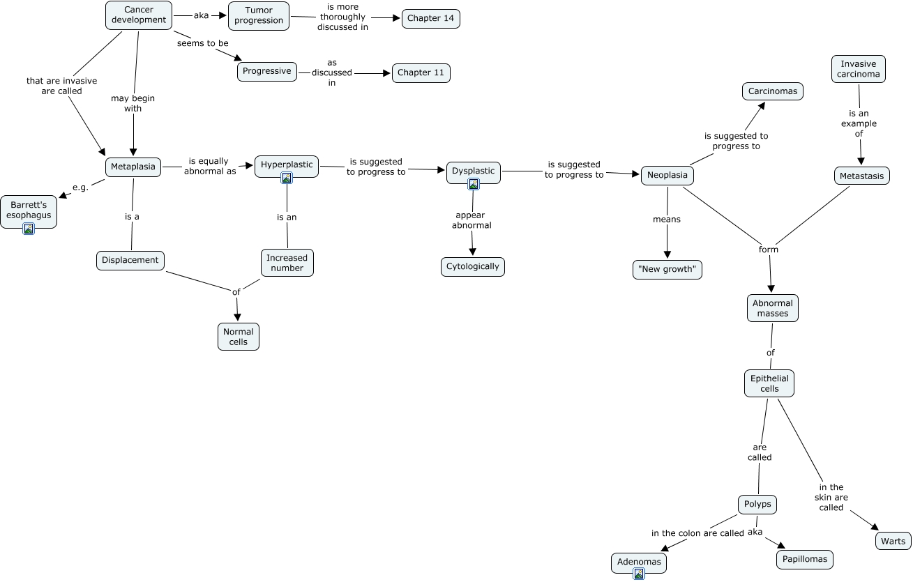
This Concept Map, created with IHMC CmapTools, has information related to: Chapter 2-4 partial map, Tumor progression is more thoroughly discussed in Chapter 14, Dysplastic appear abnormal Cytologically, Metastasis form Abnormal masses, Hyperplastic is suggested to progress to Dysplastic, Progressive as discussed in Chapter 11, Epithelial cells are called Polyps, Metaplasia e.g. Barrett's esophagus, Neoplasia means "New growth", Cancer development that are invasive are called Metaplasia, Neoplasia is suggested to progress to Carcinomas, Cancer development seems to be Progressive, Hyperplastic is an Increased number, Metaplasia is equally abnormal as Hyperplastic, Increased number of Normal cells, Cancer development aka Tumor progression, Polyps in the colon are called Adenomas, Epithelial cells in the skin are called Warts, Neoplasia form Abnormal masses, Abnormal masses of Epithelial cells, Cancer development may begin with Metaplasia