Warning:
JavaScript is turned OFF. None of the links on this page will work until it is reactivated.
If you need help turning JavaScript On, click here.
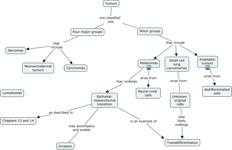
This Concept Map, created with IHMC CmapTools, has information related to: Chapter 2-3 partial map, Four major groups that include Neuroectodermal tumors, Minor groups that include Melanomas, Minor groups that include Small cell lung carcoinomas, Epithelial- mesenchymal transition may accompany and enable Invasion, Small cell lung carcoinomas arise from Unknown original cells, Epithelial- mesenchymal transition is an example of Transdifferentiation, Epithelial- mesenchymal transition as described in Chapters 13 and 14, Four major groups that include Sarcomas, Tumors are classified into Four major groups, Melanomas arise from Neural crest cells, Anaplastic tumors arise from dedifferentiated cells, Tumors are classified into Minor groups, Minor groups that include Anaplastic tumors, Unknown original cells that likely undergo Transdifferentiation, Melanomas may undergo Epithelial- mesenchymal transition, Four major groups that include Carcinomas