Warning:
JavaScript is turned OFF. None of the links on this page will work until it is reactivated.
If you need help turning JavaScript On, click here.
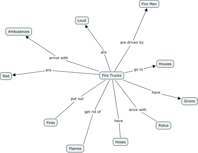
This Concept Map, created with IHMC CmapTools, has information related to: Fire Truck, Fire Trucks are Loud, Fire Trucks are driven by Fire Men, Fire Trucks have Sirens, Fire Trucks go to Houses, Fire Trucks have Hoses, Fire Trucks arive with Police, Fire Trucks put out Fires, Fire Trucks are Red, Fire Trucks arrive with Ambulances, Fire Trucks get rid of Flames