Warning:
JavaScript is turned OFF. None of the links on this page will work until it is reactivated.
If you need help turning JavaScript On, click here.
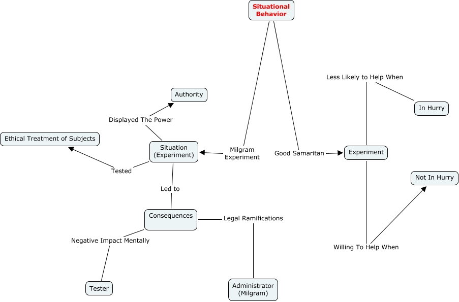
This Concept Map, created with IHMC CmapTools, has information related to: Situation, Situational Behavior Good Samaritan Experiment, Situation (Experiment) Tested Ethical Treatment of Subjects, Situational Behavior Milgram Experiment Situation (Experiment), Situation (Experiment) Displayed The Power Authority, Experiment Willing To Help When Not In Hurry, Consequences Negative Impact Mentally Tester, Experiment Less Likely to Help When In Hurry, Situation (Experiment) Led to Consequences, Consequences Legal Ramifications Administrator (Milgram)