Warning:
JavaScript is turned OFF. None of the links on this page will work until it is reactivated.
If you need help turning JavaScript On, click here.
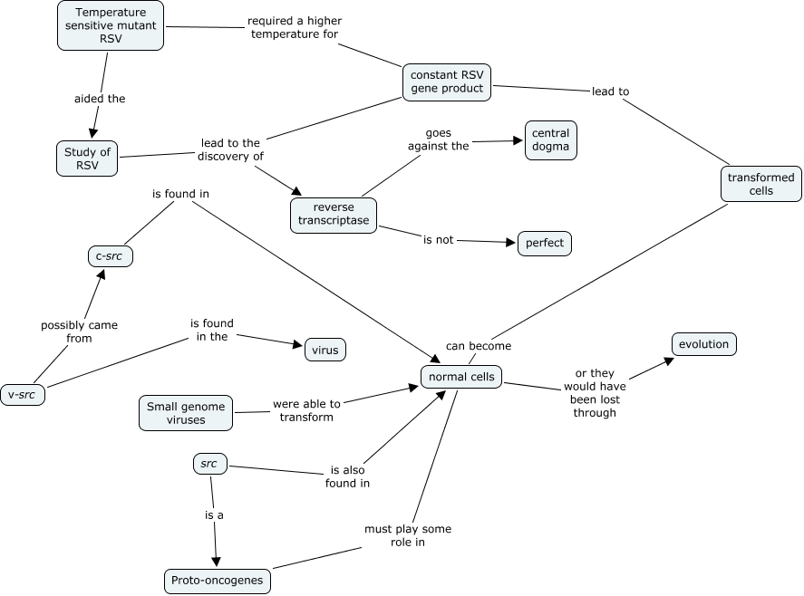
This Concept Map, created with IHMC CmapTools, has information related to: 9.6.07 Chapter 3 class notes, constant RSV gene product lead to transformed cells, Proto-oncogenes must play some role in normal cells, v-src possibly came from c-src, Small genome viruses were able to transform normal cells, normal cells or they would have been lost through evolution, reverse transcriptase is not perfect, Temperature sensitive mutant RSV aided the Study of RSV, c-src is found in normal cells, normal cells can become transformed cells, reverse transcriptase goes against the central dogma, Study of RSV lead to the discovery of reverse transcriptase, Study of RSV lead to the discovery of constant RSV gene product, v-src is found in the virus, src is a Proto-oncogenes, src is also found in normal cells, Temperature sensitive mutant RSV required a higher temperature for constant RSV gene product